
В первой части разобрались с тем, зачем все это нужно и как я до этого докатился, во второй поговорили о софте. Настала пора остановиться на самом любимом хабравчанами разделе DIY — на железе. Итак, берем текстолит, хлорное железо, паяльник… Хотя нет, стоп, открываем редактор плат. Про паяльник, куда его засовывать, а куда лучше не надо другие лучше меня расскажут. А я расскажу какие платы и датчики трудятся на благо моего умного дома.
Шина
В качестве шины у меня используется четырех-жильный телефонный кабель.
Все кабели обжаты вилками TP6P4C (RJ11).


Соединения и ветвления происходят через стандартные телефонные разъемы и разветвители.

Распиновку делал в соответствии с первыми купленными платами
- (зеленый) — 12V
- (белый) — данные 1-wire
- (коричневый) — земля
- (желтый) — не используется
В первых купленных мною платах, 4-й контакт не использовался и, соответственно, не коммутировался в конечных устройствах, поэтому так и остался незадействованным. В некоторых схемах на четвертый контакт подается 18V. Но, если бы я делал все с нуля, то пустил там 5V для питания термодатчиков.
Термодатчики DS18B20

Не зная об особенностях работы на паразитном питании (блокировка шины от 0.3 до 1.5 секунд при запросе), я просто подсоединял контакт 1 к земле, а контакт 2 к 1-wire.
Сейчас новые датчики я добавляю в местах, где есть другие платы с которых можно взять 5V. В будущем старые датчики хочу оборудовать схемами преобразования питания и запитать правильно.
Таким образом «правильная» схема подключения выглядит так:
- Ножка 1 — земля
- Ножка 2 — к шине 1-wire
- Ножка 3 — 5V
Платы на DS2413
Как я уже говорил ранее, первые платы я покупал. Покупал я их тут www.ab-log.ru/smart-house/1-wire-modules/2ch-module
Единственным минусом этой платы, на тот момент, было отсутствие транзита четвертой линии, но сейчас это исправили и он присутствует. В качестве приятных особенностей можно отметить наличие светодиодов, что очень удобно для отладки. На своих платах мне было лень заниматься разводкой под светодиоды, так что приходилось отлаживаться тестером.
Схемы первых плат домашнего изготовления были подсмотрены тут www.benuks.ru/oborud.html#9


Собственно по функционалу они полностью идентичны покупным и представляют из себя двухканальный ключ, для управления нагрузкой 220V.
Платы на DS2408
Тут уже было где развернутся фантазии.
Идея первой платы на DS2408 возникла когда делал освещение на кухне. Хотелось сделать четыре независимых зоны освещения и плат на DS2413 потребовалось бы две штуки. В итоге родилась схема на DS2408 которая, по сути, отличалась только растиражированными группами MOC3043M + BT138. Вывел все восемь, три, так сказать, для будущего развития. (К сожалению, схема не сохранилась.)
Следующие две платы на DS2408 были только на считывание данных. Первая — получает данные с датчиков открытия всех окон и двери на лоджию, вторая — получает данные с дверных замков и датчиков движения в общем коридоре и около двери.


Когда начал возиться с DS2408 пришла идея делать по одной комбинированной плате на комнату. В зависимости от потребностей конкретного помещения в системах управления, разводится одна плата на DS2408 на которой часть контактов отвечают за управление нагрузкой, а часть за чтение данных. Например, для ванной и детской были сделаны платы с возможностью управления двумя источниками и считыванием данных с шести.




Два управляющих вывода — это первая и вторая группа лампочек. Два считывателя — это данные с двух выключателей, один датчик движения, один датчик двери, два в резерве.
Хочу отметить, что в этой плате есть один серьезный недочет, который усложняет монтаж и обслуживание. Я вывел на клеммники только по одному контакту 5V, 12V, GND, а, например контакты 5V, нужны в каждом датчике. Пришлось подключать по несколько проводов в один, что неудобно и ненадежно.
Конструктор
Опытные читатели и так это знают, а внимательные, наверное, уже заметили, что все схемы имеют некоторые общие модули. Собственно, поняв это, можно довольно легко проектировать палату под свои нужды зная, по сути, только курс электричества из школьной программы.
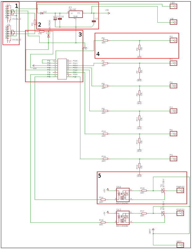
Давайте разберем подробно на базе последней моей платы, так как в ней присутствуют все эти условные модули.

- Коннекторы
- Модуль питания
- Чип 1-wire с обвязкой
- Модуль чтения
- Модуль управления
Коннекторы
Можно сделать просто выводы на плату и повесить коннекторы на проводах (в покупных платах было именно так), но мне это показалось не очень удобным и в следующих платах я распаивал вот такие:

Модуль питания
Основным компонентом тут является чип 78L05, замечательная штука которая из любого входного напряжения в диапазоне от 7V до 20V выдает нужные нам 5V.

Он бывает в разных корпусах, так уж получилось, что в наличии всегда были разные и пришлось использовать все типы.
- Vin — 12V
- GND — земля
- Vout — к питанию платы
В качестве вспомогательных элементов установлена обвязка из конденсаторов (два твердотельных и один электролитический) для стабилизации.
Чип 1-wire с обвязкой
Сам чип.


В данном случае — DS2408, подсоединяется следующим образом:
- Ножка 3 — 5V
- Ножка 4 — к шине 1-wire
- Ножка 5 — земля
- Ножки 2, 7, 8, 9, 11, 12, 13, 14 — двунаправленные вход/выход, т. е. те самые ножки к которым подсоединяют модули чтения или управления, в зависимости от того, что нам нужно
Подтягивающий резистор и стабилитрон были на исходной плате и в документации к чипу, точное их назначение я не знаю.
Модуль чтения
Это фактически просто контакт ножки с коннектором для удобства монтажа плюс подтягивающий резистор (без него даже очень слабые наводки смогут генерировать напряжение достаточное для ложного срабатывания)
Модуль управления
Состоит из двух основных элементов: оптопары MOC3043M и симистора BT138.
Оптопара нужна для гальванической развязки (чтобы сеть 220V никак не была соединена и не влияла на управляющую сеть).


- Ножка 1 — 5V
- Ножка 2 — к выходу 1-wire
- Ножка 4 — к симистору
- Ножка 6 — 220V
Принцип действия: когда в соответствующем регистре DS2408 появляется значение 1, соответствующая ножка соединяется с землей. В цепи от ножки 1 к ножке 2 начинает течь ток, внутри загорается диод, и замыкает цепь между ножками 4 и 6, подавая напряжение на симистор.
Симистор нужен для управления нагрузкой с питанием от переменного тока, так как оптрон не может сам держать высокую нагрузку.


- Ножка 1 — 220V
- Ножка 2 — выход на нагрузку
- Ножка 3 — от оптопары
Принцип действия как у транзистора в цепях с постоянным током, когда на ножку 3 подается напряжение, замыкается цепь между ножками 1 и 2
Датчики открытия дверей и окон
Как я уже писал ранее, в качестве датчиков открытия я использовал советские герконы без маркировки плюс неодимовые магниты 1x10 мм.
Схема подключения проста до безобразия, один контакт на 5V второй на контакт считывания на плате.
Если бы герконов с магнитами у меня в наличии не было, купил бы, например, вот такие датчики:

По сути это те же герконы и магниты, только упакованные в корпус.
Датчики движения.
В качестве датчика движения можно использовать практически любой охранный датчик движения, главное, чтобы он мог питаться от 12V и коммутировать 5V (а таких большинство). В магазинах нужно спрашивать именно охранный датчик, так как, если сказать про управление освещением, вам подсунут датчик, который 220V коммутирует и питается от них же, а такой датчик, без плясок с бубном, к рассматриваемой системе не подключить.


У датчиков обычно семь контактов, для нужд умного дома я использовал четыре из них
- T2, T1 — тамперные контакты, которые отвечают за несанкционированное вскрытие. В моем случае не подключал, за ненадобностью.
- NC, C, NO — контакты сенсора. Я использовал нормально разомкнутый контакт NO и С. Они подключаются к 5V и контакту считывания на плате соответственно.
- -12V+ — питание датчика. Тут все понятно.
Датчики протечки
Как показал эксперимент, если два контакта (5V + контакт считывания от платы) засунуть в воду, то контакт считается замкнутым, так что заморачиваться не стал. Старая советская телефонная “лапша” с частично оголенными (по всей длине с разных сторон) проводами вот и весь датчик протечки.

Подключение классических выключателей
Кнопочные выключатели (которые с возвратом) у меня не прижились, так как в комнатах где несколько источников света с группой выключателей и при этом включена только часть, выключить оставшиеся проблематично, так как логической связи кнопка-лампа в у домочадцев нет.
У меня стоят обычные клавишные. Вниз->выкл, вверх->вкл. Если свет был ранее включен или выключен компьютером, нужно щелкнуть туда обратно. Но в любом случае, если нужно выключить, то конечное положение всех выключателей внизу и наоборот.
Выключатель подключается в разрыв между 5V и контактом считывания на плате.
Схема резервного включения
Напомню, что включение света происходит по следующей схеме:

Одним из главных недостатков такой системы с централизованным управлением, что при выходе из строя центрального узла (сервера), управление светом становится невозможным. Можно, конечно, перенести логику включения/выключения на плату с контроллером, но на базе 1-wire это невозможно. Поэтому, для таких аварийных случаев, я добавил маленький выключатель, соединенный параллельно с электронным ключом. Выключатель расположил на корпусе, в который упакована плата. При аварии (кстати, такая авария произошла сразу после выхода первой части статьи) с помощью выключателя можно принудительно замкнуть цепь, это, конечно, не очень неудобно, но зато на время ремонта сервера свет все-таки присутствует.
Видеонаблюдение
Тут нет уже никакого железного DIY, но, наверное, стоит упомянуть.
Для видеозахвата использовал самую дешевую, на тот момент плату ORIENT SDVR-404.

На тот момент казалось, что больше одной камеры не нужно. Сейчас камер три. И лучше бы я тогда взял плату с четырьмя процессорами, а не с одним.
Камеры — китайские нонейм, но их, в принципе, для моих нужд хватает.

Заключение
Вот собственно и все железо. Как видите, ничего сложного, страшного или загадочного. Надеюсь, мои статьи вам пригодились а, возможно, сподвигли сделать свою систему.
Отдельное спасибо всем тем, кто писал мне, задавал вопросы и просил продолжение, без вас этой части могло не быть.
Автор: sashacmc
