
Посмотрите на схему, левая и правая части электрически эквивалентны. Измерительный мост, или мост Уитстона, состоит из двух параллельно включённых резистивных делителей напряжения. На анимации показан случай, при котором потенциалы двух средних точек обоих плечей моста равны. Равновесное состояние достигается при равенстве соотношений R2/R1 и R4/R3.
Казалось бы, ну и что в нём такого интересного? А примечательна история его появления и применение, позволившее измерять сопротивление проводящих материалов с большой точностью, а также измерять малое изменение электрического сопротивления. Расскажу о развитии идеи и проведу несложный практический опыт. Создадим модель мостового термометра.

▍ Предыстория
На заре науки о электричестве исследователи умели измерять напряжение и ток при помощи приборов — гальванометров. Сопротивление вычисляли косвенно по закону Ома.
Во время бурного развития электроники учёные обнаружили зависимость электрического сопротивления от изменения физических параметров проводника: температуры, химического состава, геометрических размеров. Изменение сопротивления могло быть настолько незначительным (около единиц процента), что возникала проблема. Точности тогдашних приборов не хватало для измерения этих малых значений.
К примеру, возьмём некий проводник, обладающий сопротивлением величиной 100 ом, и пропустим через него 100 миллиампер. По закону Ома на сопротивлении будет напряжение, равное 10 вольтам. Предположим, что сопротивление изменилось и стало 100,2 ома. Напряжение изменится и станет равным 10,02 вольта. Разница между показаниями составит 20 милливольт. Представьте шкалу воображаемого вольтметра среднего размера, размеченную на 12 вольт: при достижении величины максимального отклонения стрелки она поворачивается относительно нулевой отметки на 90 градусов. При изменении величины напряжения на 20 милливольт она изменит наклон на 0,15 градуса. Наверное, это можно будет увидеть глазами, но не получится точно измерить.

Знак кружка со стрелкой на принципиальной схеме означает источник тока — это абстрактный блок или схема, которая умеет поддерживать заданный ток в цепи, который не зависит от сопротивления.
Проблема заключалась в том, что невозможно точно измерить малые изменения на фоне значительных величин.
Компенсационный метод измерения был предложен в 1833 году английским физиком и математиком Самуэлем Хантером Кристи, через десять лет метод усовершенствовал Чарльз Уитстон, английский физик и изобретатель.

Представьте, что мы «подпёрли» вторую ногу гальванометра относительно земли точно таким же напряжением, какое действует на исследуемом резисторе. На схеме этот источник напряжения выглядит как батарейка с напряжением 10 вольт. Видно, что на приборе видна разница напряжений равная 20 милливольт.

В ту пору не существовало регулируемых источников напряжения, подобных современным импульсным, которые могут дозированно передавать энергию в цепь. Была возможность изменять количество гальванических элементов в батареях, но эта регулировка была ступенчатой. Зато была возможность плавно изменять ток при помощи переменного сопротивления — реостата.
Небольшая ремарка. У многих новичков (и у меня тоже так было) начинает «плавиться мозг» от ложного противопоставления источников тока и напряжения, которые подаются в литературе как некие абстрактные сущности. Одна из которых стремится во что бы то ни стало поддержать ток в цепи при любом сопротивлении, а вторая — поддержать разность потенциалов при любом токе. Так вот, в реальности этих абстракций не существует. Источник тока не сможет дать ток при разрыве цепи. Реальный источник напряжения не сможет выдавать неизменное напряжение при коротком замыкании. Мне кажется, что разумнее представлять реальные электрические цепи, рассуждая так: есть ЭДС — физическая сила не электрической природы, которая разделяет заряды внутри источника питания. Это может быть магнитное поле внутри трансформатора или химические процессы внутри гальванической батареи. Также имеется совокупность всех сопротивлений в цепи, которая включает в себя и небольшое сопротивление проводов, дорожек на плате, полупроводниковых устройств и сопротивление полезной нагрузки (в нашем случае резисторов моста), на которых выделяется напряжение. Чаще говорят наоборот: «напряжение упало», это означает то же самое. Со временем, при изучении электроники, обязательно сложится понимание тока и напряжения как отражения единой сущности, без противопоставления.
Химический источник тока в виде гальванической батареи и реостата с амперметром выполняет роль регулируемого источника напряжения для нашей измерительной цепи. Изменяя ток, мы добились значения в 100 миллиампер, и так как сопротивление нашего исследуемого резистора точно равно 100 ом, на нём будет выделяться 10 вольт.

Чтобы скомпенсировать это напряжение, мы можем взять другой источник и, регулируя ток, добиться нулевого положения стрелки гальванометра. Это будет означать равенство потенциалов двух точек, к которым подключён прибор. Ток перестаёт течь через рамку прибора, стрелка покоится в равновесном положении на нуле. Это похоже на балансировку рычажных весов.
Я перерисовал схему в другом виде, присмотритесь: соединения остались теми же, поменялось расположение и поворот символов.

Следующим изменением будет избавление от второго источника питания. В те времена химические батареи были дороги, да и какой смысл использовать две батареи, когда можно питать оба плеча от одной. Заодно переместим реостат в другое плечо — принципиально это ничего не меняет. Для балансировки моста мы можем изменять сопротивление любого резистора.

Примечание: мне в школе в курсе физики всегда нравились объяснения опытов или технических решений, которые стали следствием какой-то утилитарной необходимости или были изобретены для решения практической задачи. И я постарался описать последовательность действий именно с практической точки зрения. Потому что чувствительный прибор было сделать проще, чем точно градуированный прибор. А химические источники тока могли иметь естественный разброс значения напряжения. Чтобы была возможность точно измерять сопротивление, инженеры сравнивали его с эталонными сопротивлениями. Используя один мост, можно сделать набор эталонных резисторов для второго моста :)
▍ Применение мостовых схем
Шаг за шагом мы добрались до привычной схемы измерительного моста. Rx — измеряемое сопротивление или датчик, меняющий проводимость при физическом воздействии: в термометрах, манометрах, люксметрах, измерителях потоков заряженных частиц. Сегодня встретить измерительный мост можно в составе тензодатчика электронных весов.

Тензодатчик. Автор 155LA3. У него на сайте галерея удивительно красивых тензорезисторов
В промышленно изготавливаемых измерительных мостах постоянного тока устанавливали высокочувствительный гальванометр, который называется нуль-индикатором, и его подвижная рамка сбалансирована таким образом, что стрелка имеет возможность отклоняться в обе стороны от нулевой отметки в середине шкалы. Мостовая схема хороша тем, что не накладывает высоких требований к точности гальванометра — важнее видеть, в какую сторону течёт ток. Эти приборы оснащались набором высокоточных резисторов для расширения диапазона измеряемых сопротивлений и реостатом со шкалой для точной балансировки моста.

Мост постоянного тока Felten & Carlswerk A-G
Измерительные мосты применялись для измерения сопротивлений от долей ома до сотен ом в эпоху до массового производства стрелочных и цифровых мультиметров.
▍ Модель мостового термометра
Проведём опыт в домашних условиях. Роль терморезистора выполнит электромагнит от сломанного часового механизма или реле. Я использовал повреждённое реле РЭС-6. Обмотка электромагнита — это длинный и тонкий медный провод. Как и все металлы, медь обладает полезным для нашего применения свойством — изменять сопротивление при изменении температуры. Этот эффект называется температурным коэффициентом электрического сопротивления или ТКС.

Для большинства металлов и металлических сплавов ТКС положителен: их удельное сопротивление растёт с ростом температуры. Медь имеет линейный характер изменения сопротивления в диапазоне температур, с которыми можно встретиться в условиях обычной городской среды (от -50 до +250 °С с большим запасом в обе стороны).

Чтобы измерить сопротивление конкретной обмотки электромагнита, соберём импровизированный стенд из термоса, бытового термометра и мультиметра. Я использовал обычный полиэтиленовый пакет для изоляции от воды и сделал три замера. Первый — в воде, в которой плавал принесённый с улицы снег (у нас ещё зима, а вы можете взять иней или лёд из морозилки). Второй замер — в воде комнатной температуры. И третий — в воде, нагретой примерно до 60 градусов. При смене воды я давал системе стабилизироваться в течение 20 минут, так как медь имеет весьма большую теплоёмкость, и самодельный датчик из-за этого обладает выраженной тепловой инертностью.

Результаты измерений свёл в небольшую таблицу и нарисовал график. Как видно, три точки на плоскости системы координат почти укладываются в линию.
Для отладки воспользуемся онлайн-симулятором электрических цепей. Я подготовил схему, вам нужно будет подставить свои номиналы резисторов. В настройках, доступных по правому клику на символе терморезистора, укажите данные ваших замеров сопротивления медной обмотки.
Обратите внимание на резистор, подключённый параллельно вольтметру. Он нужен как эквивалент шунтирующего действия измерительной головки, так как реальный прибор обладает некоторым не бесконечным сопротивлением, и это нужно учесть. Если вы будете использовать цифровой мультиметр, его сопротивление довольно велико и резистор можно удалить.

Если вы хотите использовать стрелочную головку, нужно измерить сопротивление её рамки: для этого подключите цифровой мультиметр на пределе десятков килоом в обратной полярности. Это нужно для подстраховки, чтобы стрелка не повредилась при отклонении на всю шкалу, а упёрлась в левый ограничитель. Я использовал в качестве демонстрации прибор Ц4353 в режиме измерения милливольт так измерительная головка подключается к клеммам прибора напрямую. Будьте осторожны, не оставляйте прибор в данном режиме без присмотра, обмотку рамки легко сжечь небольшим током.

Для установки стрелки в среднее положение шкалы (например, если вы захотите сделать стрелочный термометр для дома) нужно предусмотреть подстроечный резистор в дополнение к постоянному. Чтобы уменьшить диапазон регулировки и увеличить точность, можно подключить переменный резистор сопротивлением примерно 10% последовательно с постоянным, подобрав номинал так, чтобы при среднем положении рукоятки сумма их сопротивлений была равна сопротивлению обмотки реле при комнатной температуре.

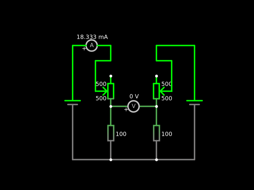
Это две возможных эквивалентных схемы R(бал.) собранные из комбинации постоянных и переменного резисторов
Также вам потребуется откалибровать шкалу прибора, помещая измерительный мост целиком в термостат с контролируемой температурой и отмечая на шкале значения. Затем шкалу можно аккуратно сфотографировать вместе с линейкой и создать в векторном редакторе свою, разлинованную под градусы.
При питании 12 вольт с моими номиналами у меня получилось «растянуть» шкалу примерно от 0 до 40 градусов. Если вы вдруг захотите сделать чисто аналоговый мостовой термометр со стрелочной головкой, учтите несколько моментов. Верхние (по схеме) резисторы моста можно взять сопротивлением ниже раза в два, чем у медной обмотки — так вы получите чуть больший ток, и сама стрелочная головка будет немного меньше «просаживать» напряжение полезного сигнала. Чтобы растянуть меньший диапазон температур на всю шкалу прибора, мост нужно питать напряжением выше, причём источник питания должен быть стабилизированным. Если его выходное напряжение будет «плавать», то вместе с этим и показания будут меняться. Ну и не используйте данную конструкцию в ответственных местах — это всего лишь забавная самоделка.
P.S.: Как и прежде, основная цель моих публикаций о схемотехнике — побудить вас на самостоятельные эксперименты в симуляторе и в реальности. Придумывайте собственные опытные установки, это достойное занятие.
© 2025 ООО «МТ ФИНАНС»
Автор: engine9
