
Однажды мне попался один весьма интересный проект платы, поддерживающей большое количество разнообразных E-Ink экранов. Проект довольно быстро заинтересовал, появилось желание несколько переработать плату, внести улучшения, узнать и попробовать что-нибудь новое. Больше всего изменений претерпела система питания: она была разработана практически с нуля. Процесс оказался очень познавательным и увлекательным, а отладка прототипа преподнесла много поучительных и забавных сюрпризов. Это жизненный рассказ о разработке как есть.
❯ Что такое EPDiy?

EPDiy – это интересный проект платы и сопутствующего ПО для управления довольно большим количеством e-Ink экранов. Способ управления у разных моделей одного типа примерно одинаковый. Отличаются лишь разъёмы и временные параметры.
У автора проекта получилось несколько вариантов платы, отличающиеся, в основном, системой питания. В тот момент, когда я вдохновился спроектировать свою систему питания, последней версией была шестая. Седьмая версия, построенная на более современном чипе, появилась сравнительно недавно.




Проект мне понравился, и захотелось его несколько переработать, чтобы кроме конечного результата получить ценный опыт живой разработки и насладиться процессом. Основное внимание хотелось уделить силовой части.
Сейчас я пишу эти строки и, оглядываясь назад, могу с уверенностью сказать, что было весьма интересно и опыт значительно подрос. В процессе сделано немало ошибок, узнано и взято на вооружение много новых для меня вещей. Не обошлось и без забавных, неожиданных ситуаций. Один только бабах чего стоит…) Но обо всём по порядку.
❯ С чего начнём?
А начнём мы с осмысления того, как мы видим будущий проект, и составления небольшого технического задания. Это удобно. Если делать параллельно несколько проектов, то можно просто забыть какие-то детали. А так всё будет в одном месте. ТЗ несколько ограничит нас, если вдруг что-то будет не получаться и появится желание снизить требуемые характеристики.
Первым делом стоит изучить имеющиеся решения.
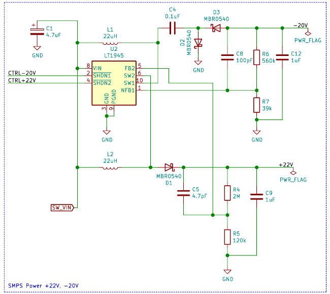
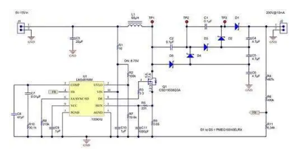
В версии 5 преобразователи напряжения построены на двух микросхемах LT1945. Не самая дешёвая и доступная микросхема.


В версии 6 питание экрана построено на специализированной микросхеме TPS651851RSLR.

Решение интересное, но на момент проектирования мне не удалось найти эту микросхему по приемлемой стоимости. К тому же, хотелось спроектировать систему питания самостоятельно, а не просто поставить готовую микросхему, скопировать схему из даташита и всё. Был большой интерес попробовать новые для себя топологии, схемные решения, новые компоненты, вроде ферритовых бусин и другое.
В схемах EPDiy предусмотрены варианты питания платы от аккумулятора или от USB. На мой взгляд, аккумулятор имеет смысл поставить в какое-то законченное устройство с конкретной моделью экрана. У нас же универсальная плата для разных моделей. Этакий испытательный стенд. Мне хочется сделать попроще, поэтому сделаем простое питание от USB (+4,5…5,5 B), так преобразователи напряжения будут проще. Питать плату будем от банки или от зарядки, например, смартфона.
Экраны бывают разных диагоналей. С увеличением размера растёт потребление. Изучив несколько документов на экраны разных размеров (ED050SC3 (диагональ 5"), ED060SC4V2 (диагональ 6"), ED097ОС1 (диагональ 9,7"), Экран 13,3" и другие), сформируем требования к источникам питания:

Посмотрим также документ на драйвер питания TPS65185х.
Возьмём запас 30% для максимального тока. В итоге получим примерно такие же токи, как у микросхемы TPS651851. Кстати, она используется в модуле WaveShare для питания 13,3" экрана (вот схема).
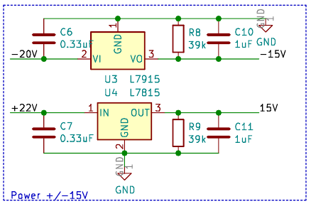
Также мне попадалось такое решение на основе версии 5.


На первый взгляд, у решения есть свои плюсы. Одна из микросхем LT1945 заменена дешёвыми и доступными линейными стабилизаторами. Но ещё раз внимательно посмотрим на потребление по линиям разных напряжений (в табличке выше). Брать питание для более мощных линий +-15 В с маломощных +22, -20 В и рассеивать излишек напряжения на линейных стабилизаторах – это как-то неправильно. Хотя стремление понятно: автор схемы хотел удешевить и упростить её.
Очень важный момент – оценить ток, потребляемый преобразователями и платой в целом. Начнём с преобразователей.

К ним нужно добавить ток, потребляемый по линии 3,3 В. Самый большой 13,3" экран потребляет по линии +3,3 В 10 мА. Микросхемы – 30 мА. Основной вклад вносит ESP32, особенно, при работе передатчика.

По линии +3,3 В получается ток 540 мА. Добавим его к току преобразователей и получим 2,273 А. Не хило! Особенно, если вспомнить, что ток порта USB 2.0, к которому плата тоже может подключаться, ограничен значением 500 мА.
Решение довольно простое: добавить схему автосброса, которая будет сбрасывать ESP32 при подключении к компьютеру. Получается, с помощью компьютера будем прошивать, а работать плата будет от банки (power bank) или зарядки.
Питание по линии +3,3 В для модуля ESP 32, экрана и других микросхем, в целом, оставим без изменения.

Получается такой список требований (ТЗ):
- Питание от USB (+4,5…5,5 B);
- Выходные напряжения:
2.1 +-15B (+-14,6…+-15,4 В) 200мА. Минимальный ток нагрузки 3.4 мА;
2.2 -20 В (-21…-19 В) 15 мА. Минимальный ток нагрузки 0.3 мА;
2.3 +22В (21…23 В) 15 мА. Минимальный ток нагрузки 0.4 мА (Токи как у TPS651851); - Наличие схемы автосброса ESP32.
- Попробовать новые для себя решения. Желательно сделать попроще и, по возможности, дешевле. Остальное по ситуации.
❯ Выбираем топологию. Первый вариант схемы
Нам нужно получить из +4,5 В (минимальное напряжение от USB) четыре напряжения: +-15 В, +22 и -20 В.
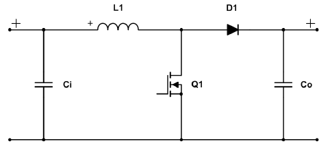
Первыми вспоминаются топологии повышающего (boost) и инвертирующего (inverting buck-boost) преобразователей.


Обычно их используют при кратностях повышения напряжения 3…5 раз. Если отношение выходного напряжения к входному больше, то начинаются сложности с подбором индуктивности для правильной настройки. Из-за высокой крутизны регулировочной характеристики преобразователя небольшое изменение в потребляемом токе нагрузки приводит к большому отклонению выходного напряжения преобразователя. Замечательный обзор на эту тему с описанием сложностей (источник питания по топологии boost 5-200 В).
Проверим максимальную кратность для нашего случая. 22 В/4,5 В = 4,9 < 5 раз. Как раз помещается. Остальные напряжения дадут меньшую кратность.
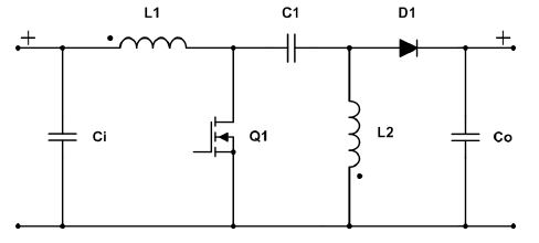
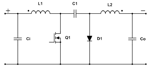
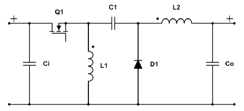
Есть ещё топологии Sepic.

и Cuk.

В Сепике и Чуке есть ноль в правой полуплоскости (RHPZ), из-за чего приходится снижать полосу пропускания обратной связи (конвертер будет реагировать на изменения тока нагрузки или входного напряжения медленнее). В похожей топологии Zeta нет нуля в правой полуплоскости.

Но такую топологию я особо не встречал. Чаще попадается совмещённый Сепик+Чук.
Топологии интересные и имеют свои плюсы: выходное напряжение может быть как выше, так и ниже входного, а конденсатор С1 защищает вход схемы от короткого замыкания на выходе.
Выходное напряжение в нашем проекте только выше (по модулю) и нам такая особенность не нужна. К тому же, в схемах по две индуктивности, что мне кажется лишним усложнением (и удорожанием) в данном случае.
Выбираем простые повышающий и инвертирующий преобразователи.
Кстати, эти симпатичные картинки из книги Power Topologies Handbook.
Материал в ней расположен удобно. Есть также краткая версия Power Topologies Quick Reference Guide.
Я решил остановиться на микросхемах Texas Instruments. У них довольно подробные даташиты, множество рекомендаций по применению (application notes и др.), полезных программ. Для быстроты поиска микросхемы используем WEBENCH Power Designer. Вводим входные и выходное напряжения, ток и из списка предложенных микросхем выбираем наиболее понравившуюся.
Важную роль в этом сыграла доступность и стоимость микросхемы.

Там же можно немного помоделировать схему и посмотреть, какие компоненты рекомендует программа.
После некоторых поисков, сравнений стоимости и доступности микросхем я остановился на двух – LMR62014 (для линии +15 В) и LMR64010 (для линии +22 В). LMR62014 не подходит для +22 В из-за ограничения на выходное напряжение в 20 В.
Подберём теперь микросхему для инвертирующего (inverting) преобразователя. Идём в магазин.

У начинающих может возникнуть вопрос: для повышающих и понижающих топологий микросхемы есть, а для инвертирующих нет? Как так?

Всё просто! Инвертирующий преобразователь (inverting buck-boost) можно реализовать на основе микросхемы понижающего (buck). Есть хорошая апнота Working with Inverting Buck-Boost Converters (snva856b) от TI по применению микросхем понижающих (buck) преобразователей для инвертирующих.

В процессе поиска мне попалась неплохая дешёвая микросхемка понижающего преобразователя AOZ1280CI. На основе неё сделаем инвертирующий преобразователь.
Оценочный расчёт можно провести с помощью Power Stage Designer Tool.
Посмотрим, подойдёт ли AOZ1280CI для линии -15 В:
- Максимальное напряжение, которое будет приложено к микросхеме
5.5 В + |-15 В|=20.5 В (< максимума = 26 B => подходит) - Максимальный ток в индуктивности Power Stage Designer Tool насчитала 995 мА (< минимального Current Limit =1.5 A => подходит)
- Коэффициент заполнения 77 % (< Dmax=87 %, есть запас => подходит)

Посчитаем для линии -20 В:
- Максимальное напряжение 5.5 В + |-20 В|=25.5 В (< 26 B => подходит). Если смотреть максимальное напряжение Vin в Absolute Ratings AOZ1280CI, то там 30 В. Запас есть, всё хорошо.
- Максимальный ток в индуктивности Power Stage Designer Tool насчитала 92 мА (< минимального Current Limit =1.5 A => подходит)
- Коэффициент заполнения 82 % (< Dmax=87 %, есть запас => подходит)

Оценочный расчёт сделали, микросхемы и топологии выбрали. Теперь рассчитаем и подберём остальные детали.
Идём на сайт TI и смотрим, что у них есть интересного для LMR62014. Скачаем spice-модель – может пригодится нам позже. Также есть разные апноты и рекомендации по применению: Working with Boost Converters snva731, Basic Calculation of a Boost Converter's Power Stage slva372d и другие.
Для AOZ1280 модельки не нашлось. Зато есть расчётка (которая нам не поможет, так как она для понижающей топологии ☺). Даташит AOZ1280 не такой подробный, как у TI. Но AOZ1280 стоит в два раза дешевле LMR62014.
А можно как-нибудь применить LMR62014 и для линии +22 В? Это весьма привлекательное решение, так как она несколько дешевле LMR64010 (была на момент проектирования). Заодно уменьшилось бы количество наименований в списке компонентов, что тоже хорошо. Конечно можно!
❯ Boost с удвоителем напряжения

Для топологии boost с умножителем на 2 каскад повышающего преобразователя рассчитывается на напряжение в 2 раза ниже выходного, но ток в 2 раза больше выходного. Такая схема снижает напряжение на диодах выпрямителя, выходных конденсаторах, конденсаторе передачи энергии и силовом ключе до Vout/2, что является основным преимуществом. Транзистор и катушка индуктивности будут работать почти с тем же пиковым током и рабочим циклом, что и в схеме без удвоителя, поскольку общая мощность на выходе не изменится.
На картинке ниже приведён boost с умножителем на 3 (картинка нашлась только в таком качестве, но общая идея понятна). Если нужно, можно добавить ещё умножителей.

Также есть любопытный вариант с инвертированием напряжения.

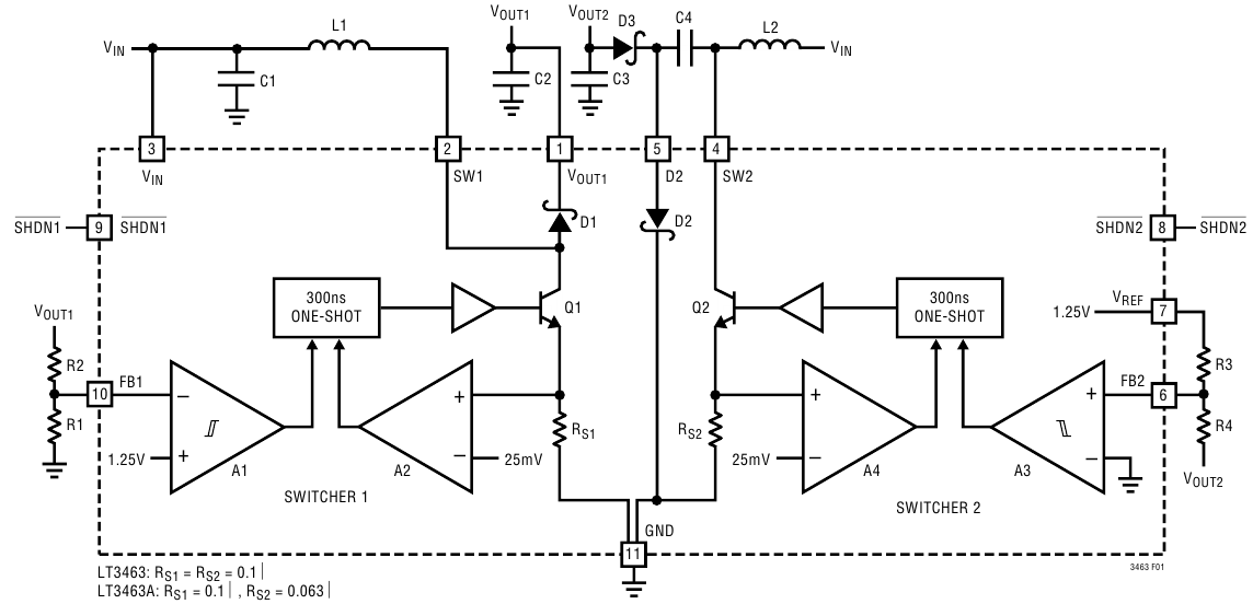
Например, микросхема LT3463 использует эту топологию совместно с топологией повышающего преобразователя.

На картинке ниже показан пример использования такой схемы с удвоителем напряжения и токовым зеркалом для сдвига уровня.

Начитавшись про схемы с умножителями, я хотел сделать три линии на LMR62014 (5 –> 15 B, 5 –> 22 B, 5 –> -20 B), но решил выбрать более дешёвую AOZ1280CI и сделать отрицательные линии на ней.
При расчётах руководствовался, в основном, даташитами на применённые микросхемы и указанными выше рекомендациями по применению. В итоге получились вот такие преобразователи:
Линия +15 В (повышающий).

Линия +22 В (повышающий с умножителем на 2). Диоды можно было поставить и другие, это была лишь предварительная схема.

Линия -15 В (инвертирующий).

Линия -20 В (инвертирующий).

❯ Второй вариант схемы
Вам тоже что-то не нравится в этой схеме? Какие-то большие (по габаритам) индуктивности получились в линиях с малым током +22 В и -20 В.
В более мощном преобразователе с выходом +15 В 200 мА стоит индуктивность той же серии (CDRH74), что в преобразователе с выходом -20 В 15 мА.
Читая про схемы с умножителями, можно заметить сходство с зарядовым насосом. А где-то так и пишут – inductor-driven charge pump.
Я и раньше слышал про эту топологию, но применять не доводилось. Вам тоже? Самое время попробовать!
Давайте посмотрим, как делают в читалках, где стоят экраны e-Ink. Например, в схеме G6 ebook reader.

А вот это действительно интересно! Мы можем обойтись двумя микросхемами (или одной сдвоенной) вместо четырёх.
Если сделать повышение от 5 до 15 В бустом, а затем от 15 до 22 В зарядовым насосом, то получится, что у этих двух линий будет зависимое управление. Для отрицательных линий аналогично.
Нужно ли нам независимое управление всеми четырьмя линиями питания экрана? Для ответа на вопрос посмотрим задержки, например, для экрана ED060SC4V2 (Power on/off Sequence на стр 11).

Между включением/выключением положительных линий задержки по нулям – можно включать/выключать одновременно. То же самое и для отрицательных. Значит, достаточно иметь управление положительных линий независимо от отрицательных. Между линиями одного знака независимость не нужна.
В какой-то момент друг (привет!) мне предложил: «Почему бы не сделать обратноход (flyback)? Взять колечко, намотать обмотки.»
Вариант интересный. Сделать управление положительными линиями независимо от отрицательных можно было бы, добавив несколько транзисторов на линии. Но мне показалось, что сделать преобразователи по схеме буст+насос и инвертирующий+насос проще. Не нужно мотать трансформатор – можно просто купить обычные однообмоточные дроссели. К тому же, такой трансформатор, вероятно, выделялся бы из всех деталей из-за своих габаритов. А ещё мне очень хотелось попробовать новые топологии (обратноход я уже пробовал).
До каких токов стоит применять зарядовые насосы вместо топологий с индуктивностью? Точного значения мне найти не удалось, так как в разных источниках приводятся разные значения. Но примерный диапазон максимального тока нагрузки можно прикинуть – 50-100 или 200 мА.
Для наших маломощных линий +22 и -20 В (ток до 15 мА) нам точно подойдёт.
Есть замечательный документик (Discrete Charge Pump Design slva398a), в котором описывается принцип работы и выбор компонентов.


Зарядовые насосы бывают разных типов. Есть и с летающим конденсатором (flying capacitor). Летающий конденсатор – это когда держишь конденсатор пинцетом, чуть поднажал …

И уже не держишь ☺, а ползаешь по полу в поисках негодника.

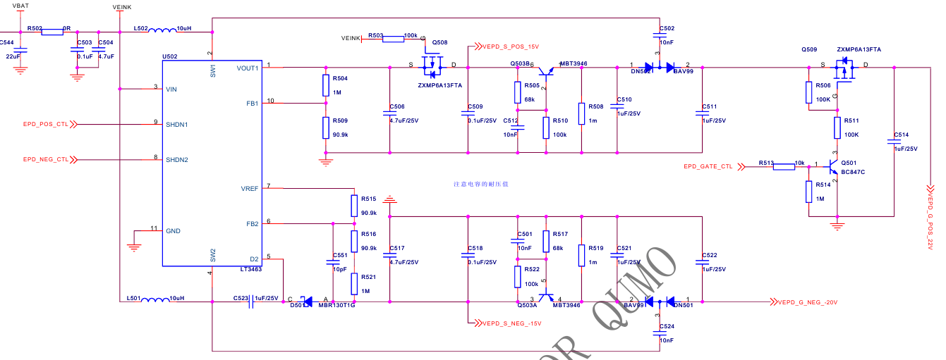
После удвоения напряжения с помощью насоса остаётся добавить линейный стабилизатор, и нужные напряжения есть.

Резистор на 1 Мом разрядный. Без него напряжение в С2 остаётся довольно долго. Измерил напряжение через час после выключения схемы, там было около 22 В.

Параллельно диоду со стабилитроном можно добавить конденсатор, чтобы меньше шумело. Но я успешно про это забыл и поставил только в прототипе. Но и без конденсатора работало вполне нормально.
Резисторы ограничения тока заряда конденсатора в положительном канале R4 = 10 Ом, а в отрицательном R23 = 27 Ом. Последний сделал немного больше, чтобы несколько снизить напряжение на входе линейного стабилизатора и таким образом уменьшить тепловую нагрузку на транзистор в корпусе sot-23. Больший корпус не стал выбирать, так как он дороже, а расчётная температура получалась не слишком высокой. Для улучшения теплоотвода просто добавим полигон на коллектор.
Конденсаторы на выходе линейных стабилизаторов выбраны на большее напряжение (50 В), чем можно было бы поставить (35 В). Конденсатор лучше на большее напряжение, тогда он меньше теряет в ёмкости из-за постоянного смещения. Или ёмкость увеличивать при том же напряжении, чтобы компенсировать потерю ёмкости.
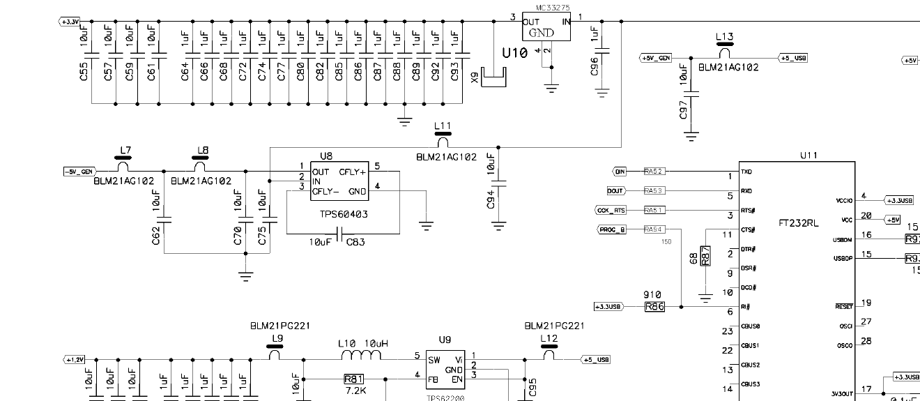
В итоге получилась такая схема.
❯ Ферритовые бусины
На выходе линий +-15 В можно заметить ферритовые бусины. Их применяют там, где требуется подавление ВЧ помех. Ставить лучше поближе к источнику шума. Забегая наперёд, скажу, что они дали заметный эффект. Это будет видно по осциллограммам.
Чтобы лучше понять, где устанавливают ферритовые бусины, посмотрим несколько примеров:
- Участок схемы ОСА-103. Рекомендую ради интереса изучить всю схему этого интересного устройства.

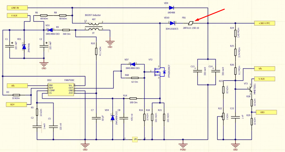
- Корректор коэффициента мощности 650 Вт (бусина 28F0121-1SR-10).

На этом познавательном канале можно найти и другие интересные примеры.
- Хорошая статья с примерами «Выбор и использование ферритовых бусин для подавления звона в импульсных преобразователях».
- Бусины на входе и выходе преобразователя или около ключей.

- Цикл «Чистое питание для каждой микросхемы». Часть 3 Понятие ферритовых бусин.
- Часть 4 Выбор и использование ферритовых бусин.
- Specifying a Ferrite for EMI Suppression.
И другие.
Для источника питания можно выбрать бусину для подавления шума в диапазоне примерно 50 – 200 МГц. Затем измерить частоту звона и, если нужно, поменять бусину на другую.
На практике ферритовые бусины выбираются так, чтобы их номинальный ток в два раза превышал фактическое максимальное значение тока через эти элементы. Насыщение снижает импеданс, а значит, и эффективность подавления помех.

Также не стоит забывать про нагрев бусины.
❯ USB: схема, разводка
Резисторы подтяжки и согласования сопротивления
В нашем устройстве будем использовать микросхему USB-UART преобразователя CH340C. Это Full speed USB device.
Устройства должны как-то заявить свою скорость. Для этого в стандарте USB предусмотрена схема с подтяжкой через 1,5 кОм одной из линий данных к плюсу. В устройстве Full-speed нужно подтянуть линию D+ (наш случай), а в Low-speed – D-. Кстати, в High Speed устройствах так же подтягивается линия D+, а затем специальная последовательность переводит их на высокую скорость.

Спецификация USB 2.0 требует наличия согласующих резисторов на линиях D+ и D- рядом с разъемом для согласования импедансов. Они могут быть интегрированы в USB-трансивер. У микросхемы CH340 (USB-UART преобразователь) есть встроенный резистор подтяжки линии D+ к Vcc, а выводы UD+ и UD- нужно подключать к USB напрямую (об этом говорится в даташите). То есть внешние резисторы для согласования сопротивления не нужны.
Нужен ли нам контроль импеданса?
Важный вопрос: обязательно ли прокладывать линии данных дифференциальной парой с контролем импеданса или можно развести простыми дорожками?
Когда расстояние, пройденное сигналом за время его нарастания, намного превышает длину трассы, сопротивление трассы не имеет значения. Если длина проводников меньше некоторой критической длины, зависящей от времени нарастания сигнала и задержки распространения, то вполне можно обойтись без контроля импеданса.

В соответствии со спецификацией Full Speed и временем нарастания 4 нс критическая длина получается 2,4 дюйма = 60,96 мм (предел 10%) или 6 дюймов =152,4 мм (предел 25%).
Планируется сделать двухслойную плату без лишний усложнений. Поэтому будем разводить простыми проводниками любой удобной ширины без контроля импеданса. Где возможно сделаем сплошную землю на обратном слое под линиями данных (для уменьшения шума). При этом нужно уложиться в расчётные пределы длины.
USB type C
Вместо разъёма микро USB применим USB TYPE-C. Последний более современный, удобный и позволяет прокачать через себя больший ток.
Минимальный набор USB TYPE-C может включать в себя USB 2.0 с контактами CC и единственным напряжением питания 5 В. В такой конфигурации можно обеспечить потребителю до 15 Вт (5 В, 3А), что значительно больше, чем может дать стандартный порт USB 2.0 – 2,5 Вт (5В, 500 мА).
С контактов СС нужно установить резисторы 5,1 кОм на землю.

Без использования USB Power Delivery по такой схеме возможно установить соединение c током до 3 А с единственно возможным напряжением 5 В.
❯ Плата
Все детали расположены на верхнем слое.

Нижний слой почти полностью отведён под полигон земли. Под областью антенны модуля ESP32 нет никаких проводников.

Линии данных USB разведены так.

С разъёма выходит по два контакта на каждую линию. Они соединяются и разводятся с помощью одной перемычки 0805. На двухслойной плате это видится удобным вариантом. А вы бы как сделали?

Переходные отверстия достаточно большие. Это сделано для изготовления прототипа подручными средствами. При заказе платы на производстве их стоит уменьшить.
У выводов питания микросхем устанавливаем конденсаторы. Меньшая ёмкость ближе к выводу (С5 1 мкФ, С4 100 мкФ).

Медь под индуктивностями убрана на верхнем слое. На нижнем оставлена. Некоторые соображения по этому поводу и про виды индуктивностей можно почитать здесь.

Вот такой получился проект. Буду рад, если вы найдёте что-то интересное и полезное для себя или чем-то таким поделитесь со мной. Всем хороших проектов!
Продолжение следует…
Автор:
Kopcheniy
