Вот так незаметно и ко мне начал подбираться тот самый возраст, когда человека тянет к земле. Нет, в еженедельное паломничество на огород я не ударился, всё не так запущено. Но горшочки с помидорками на подоконнике у меня дома уже появились.
Живу я на севере — зимой ночи у нас длинные. Помидоркам не хватает дневного света. Вот и решил своими руками изобрести для них фитолампу. Ну и, конечно же, моя лампа должна обладать каким-то минимальным набором автоматизации… и уже традиционно без микроконтроллеров!
А что из этого получилось, вы можете узнать под катом.
❯ Постановка технической задачи
Наверняка на Хабре есть агрономы с богатым опытом и знаниями. Но я пока только начинаю в это дело вникать. Так что не стесняйтесь делиться своим опытом в комментариях, я уверен, что это будет полезно не только мне.
Возвращаясь по вечерам домой с работы, я стал обращать внимание на фиолетовое свечение в окнах многих квартир. Гугление подсказало, что это специальные фитолампы. Ну, думаю, если народ так активно пользуется, значит, и моя лампа непременно должна быть фиолетовой.

На эффективность применения фиолетовых светодиодных ламп нам как бы намекает даже школьная физика. Солнце светит белым светом с широким спектром. Предметы какую-то часть света поглощают, а какую-то отражают. Отраженная часть спектра формирует цвет предмета. Вот и выходит, что зеленые листья растений зеленый цвет «в пищу» не потребляют. Зачем тогда тратить драгоценную электроэнергию на выработку зеленого света?
И светодиодные лампы тут как нельзя кстати. Светодиоды излучают свет в достаточно узком спектре. А производители светодиодов выпускают специальные модели, спектр которых оптимизирован для растениеводства.
Итак, я прикинул и решил, что моя фитолампа должна обеспечивать возможность регулирования светового потока раздельно для синего и красного цветов. Также необходимо обеспечить функции принудительного и автоматического включения в зависимости от внешней освещенности, и отключения лампы по времени, чтобы не гонять свет вхолостую.
Для обеспечения безопасной эксплуатации фитолампы, питание устройства должно осуществляться от низковольтного источника постоянного напряжения.
Номинальная мощность лампы должна составлять 6 Вт: 3 Вт для светодиодов красного цвета и 3,6 Вт – синего. Мне показалось, что для одного кустика этого должно хватить.
❯ Изготовление макета
Ожидание и реальность радиолюбителя — доступ к заказу плат в Китае немного усложнился, и вот опять приходится изготавливать прототипы на коленке. Очень не люблю такой подход, сиди потом и думай, в чем проблема: схема не работает или где-то в дорожках косяк.

Для отладки схемы я предусмотрел в ней информационные светодиоды, которые сигнализируют о переключении внутренних состояний схемы, таких как срабатывание фотосенсора или окончание времени досветки. Также имеются перемычки, позволяющие в сотни раз ускорить подсчет интервалов времени и не ждать каждый раз по полчаса, когда схема переключится. Это сильно сэкономило время отладки схемы.
Мучения мои были недолгими, печатные платы в зеленке все-таки пришли. И дело сразу двинулось веселее.

Жаль только, что помидоры на подоконнике не разделяли моей радости. К тому времени, когда пришли все комплектующие, я их спаял и закончил отладку, грядка уже не помещалась на подоконнике.

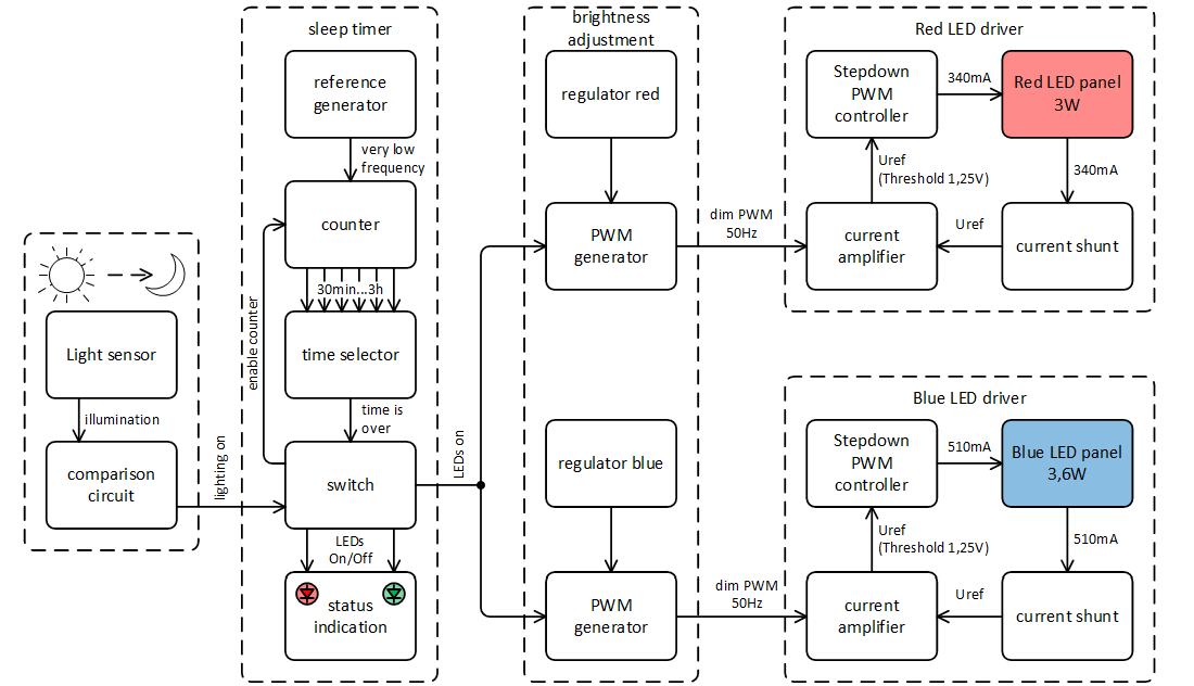
❯ Описание структурной схемы
На рисунке представлена структурная схема фитолампы. Рассмотрим основные принципы ее функционирования.

Фотосенсор Light sensor измеряет освещенность. Выработанный им сигнал поступает на схему сравнения comparison circuit. Схема сравнение настраивается таким образом, чтобы определить момент рассвета и заката для своевременного включения досветки два раза в сутки.
Таймер выключения sleep timer позволяет установить длительность досветки до 3 часов с шагом 30 минут. Настраивать время с большей точностью, пожалуй, нет необходимости. Не думаю, что домашним растениям это настолько принципиально.
Выход таймера sleep timer управляет схемой регулирования яркости brightness adjustment, к которым подключены светодиоды.
Генераторы с ШИМ PWM generator позволяют отдельно установить яркость досветки для красных и синих светодиодов. В теории это позволит контролировать вегетативные процессы растений, но это не точно. И всё-таки эту возможность я решил предусмотреть.
Светодиодные драйверы Red LED driver и Blue LED driver предназначены для стабилизации тока, питающего светодиоды. Они представляют собой импульсные преобразователи Stepdown PWM controller. Измерение тока светодиодов производится на шунте current shunt, после чего сигнал усиливается усилителем current amplifier и управляет преобразователем напряжения.
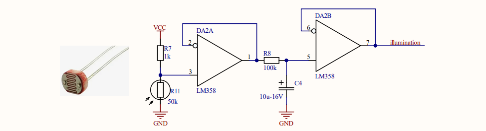
❯ Фотосенсор
В качестве фотосенсора был использован достаточно дешевый и всегда доступный фоторезистор GL5528. Он включен в нижнее плечо резистивного делителя, падение напряжения на котором уменьшается по мере увеличения яркости света. В полной темноте сопротивление фоторезистора увеличивается до 1 МОм, и на выходе делителя формируется напряжение, близкое к питанию.

Напряжение с фотосенсора поступает на интегрирующую цепочку R8, C4. Номиналы резистора и конденсатора использованы достаточно большие. Они подбирались так, чтобы исключить случайное срабатывание схемы от воздействия кратковременных источников света или тени. Операционный усилитель DA2 использован для того, чтобы развязать цепочку с соседними каскадами.
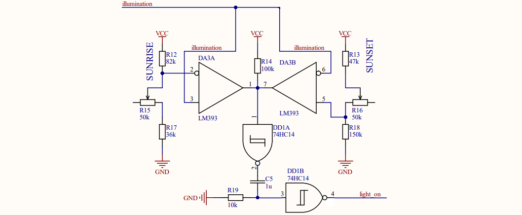
❯ Схема сравнения
Компаратор DA3 позволяет настроить порог срабатывания схемы. Резистор R15 устанавливает порог срабатывания на рассвете, R16 — на закате.

Компараторы DA3 имеют выходы с открытым коллектором, которые объединены на резисторе R14 как монтажное ИЛИ. На триггерах Шмидта DD1A и DD1B реализован детектор перехода, который формирует короткий отрицательный импульс light_on при срабатывании одного из компараторов. Возникновение импульса light_on запускает включение света на заданный интервал времени.
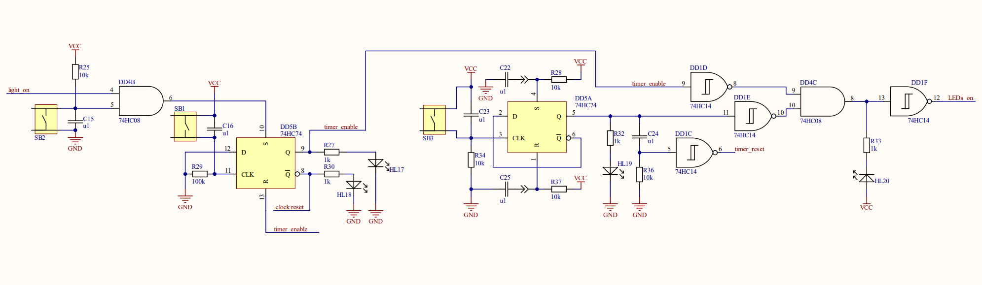
❯ Схема управления
Также включение света на заданный интервал осуществляется по нажатию кнопки SB2. Сигналы кнопки SB2 и схемы измерения яркости light_on поступают на DD4B 2-ИНЕ. Если один из них устанавливается в низкий уровень, формируется сигнал установки триггера DD5B. Триггер разрешает работу таймера включения освещения и может быть переведен в выключенное состояние, когда счет времени завершится млм при нажатии кнопки SB1.

Выходы триггера дополнительно управляют индикационными светодиодами HL17 и HL18. Светодиод HL17 включен, когда производится отсчет таймера. СветодиодHL18 включен, если схема таймера остановлена.
Кнопка SB3 осуществляет переключение режимов работы фитолампы: автоматический режим или принудительное включение освещения. Триггер DD5A включен по схеме мультивибратора и запоминает выбранный режим. Каждое нажатие кнопки переключает его состояние на противоположенное. Светодиод HL19 включается, когда выбран режим принудительного включения.
Установка джампера в разрыве цепи конденсаторов C22 или С25 позволяет определить начальный режим работы фитолампы после подачи питания. Джампер замыкает С22 для принудительного включения. Джампер замыкает С25 для автоматического режима.
Светодиод HL20 показывает сигнал включения осветительных светодиодов.
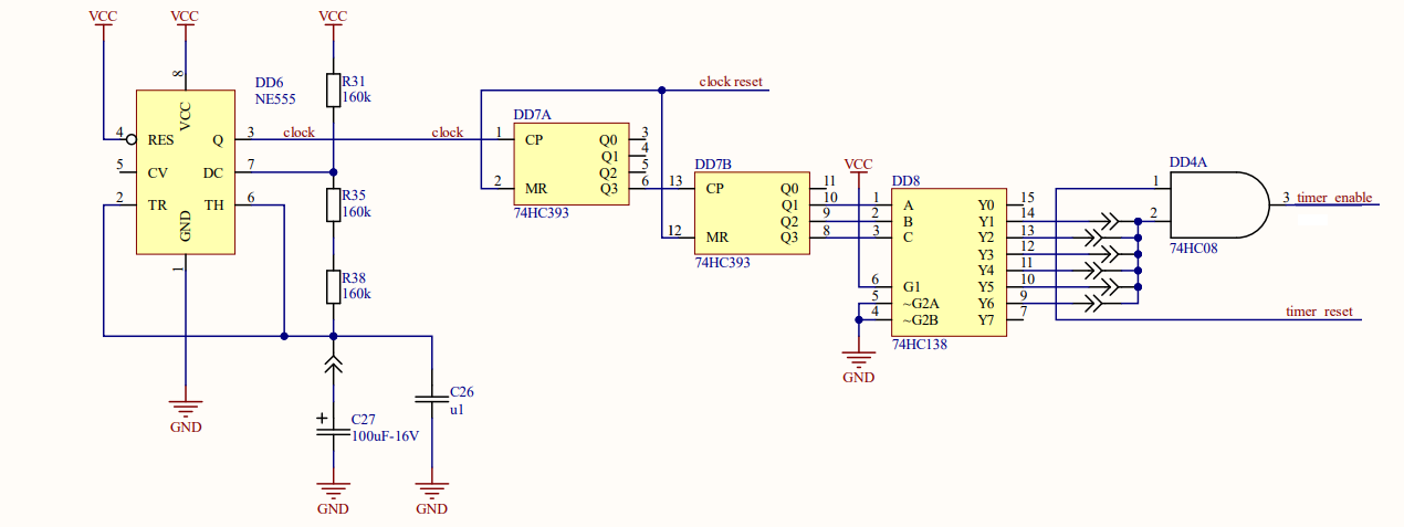
❯ Таймер обратного отсчета
Обратный отсчет времени осуществляется счетчиком DD7. Вентиль счетчика DD7A отсчитывает 16 импульсов тактового генератора DD6 для формирования интервала в пол часа. Чтобы при двоичном счете интервалы времени были кратны 30 минутам период тактового сигнала должен быть равна примерно 112 секундам.

Установка перемычки на один из выходов дешифратора DD8 определяет интервал работы таймера отключения от 30 минут до 3 часов с шагом 30 минут.
Перемычка в разрыве цепи плюсового провода конденсатора С27 может использоваться при отладке устройства. Если ее снять, частота тактирования схемы обратного таймера значительно возрастет. Для нормальной работы фитолампы эта цепь должна быть замкнута.
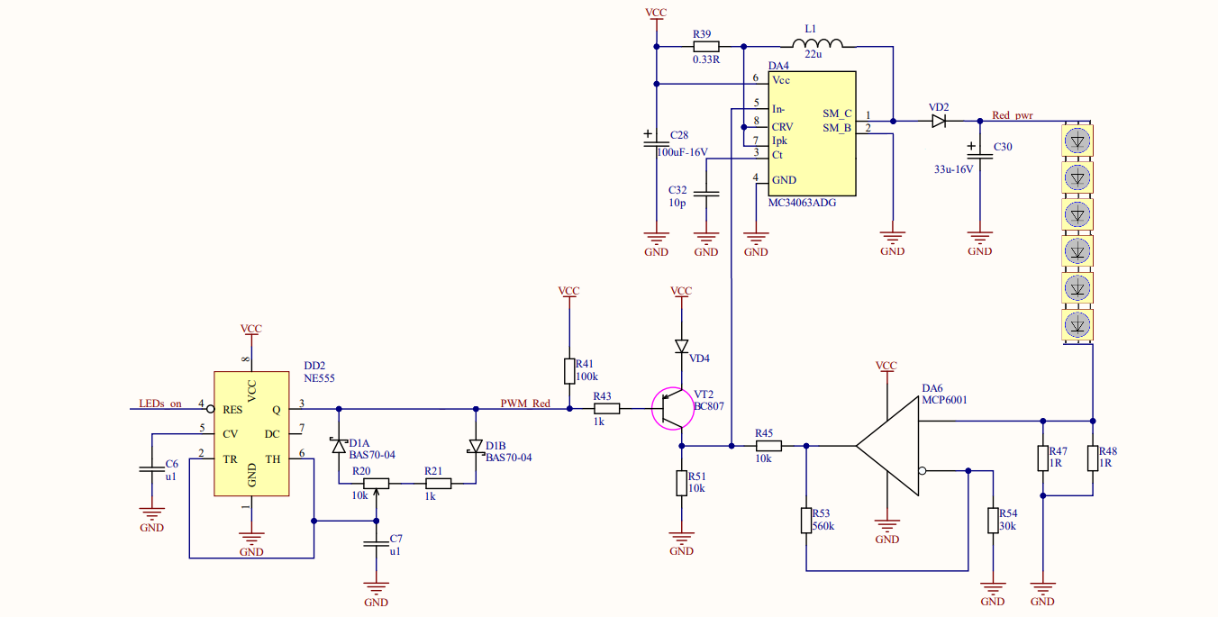
❯ Светодиодный драйвер
Схема светодиодных драйверов Blue LED driver и Red LED driver для синих и красных светодиодов выполнены на основе ШИМ-контроллера MC34063. Оба драйвера реализованы идентично, поэтому рассмотрим схему только для красных светодиодов.

Почему для светодиодного драйвера я использовал именно стабилизатор напряжения MC34063? В этом нет никакой логики, я просто использую для своих самоделок те микросхемы, которые завалялись в моем столе.
Стабилизатор MC34063 имеет опорное напряжение 1,25 В. Чтобы уменьшить потери шунта R47, R48, на котором измеряется ток светодиодов, использован операционный усилитель DA6. Его коэффициент усиления подобран таким образом, чтобы при токе светодиодов 150 мА напряжение на резисторе R51 примерно соответствовало опорному напряжению стабилизатора. Таким образом, для обеспечения заданного тока напряжение на выходе стабилизатора повышается примерно до 20 В.
Для управления яркостью светодиодов используется ШИМ-генератор на основе таймера DD2 NE555. Положение движка резистора R20 задает коэффициент заполнения ШИМ. Импульсы поступают на базу транзистора VT2, который подтягивает вход обратной связи стабилизатора DA4 к плюсу питания. При этом стабилизатор прекращает повышать выходное напряжение.
Частота преобразователя напряжения сильно превышает частоту ШИМ-сигнала управления яркостью, поэтому конденсатор С30 успевает практически полностью разрядиться во время пауз. А напряжения питания схемы +5 В недостаточно, чтобы шесть последовательно включенных светодиодов светились и потребляли какой-либо заметный ток.
❯ Заключение
Как это часто бывает у самодельщиков, пока я занимался отладкой макета, грядка уже переросла подоконник и принесла первый урожай.

Вопрос стал ребром, пришлось принимать кардинальные меры — горшки переехали на стеллаж в углу кухни. Дневной свет туда попадает хуже, чем на подоконник. Досветки им стало явно не хватать, и я купил готовый фитосветильник для основного освещения с широким спектром.

Наигравшись с фиолетовой лампой, отмечу, что это очень некомфортно для жилых помещений. Глаза адаптируются к избытку красного и синего спектра, и потом при нормальном освещении долго видишь картинку в зеленых тонах, практически как в черно-белом кино. Мне кажется, что только из-за этого лучше купить домой фитолампу с широким спектром.
Усиление спектра красного и синего цветов могут стимулировать растение к вытягиванию ботвы или формированию завязи, но для этого требуется большая экспериментальная база под каждый конкретный вид растения. Также фиолетовая лампа может помочь в утренние и вечерние часы, когда естественного освещения недостаточно. Но вряд ли она сможет полностью заменить растению широкий спектр солнечного света.
Не стоит ожидать какого-то чуда от дешевых китайских фиолетовых ламп с «Алиэкспресса», десяток светодиодов вряд ли смогут заместить растению солнце. И тем более не стоит оставлять лампу включенной на всю ночь, растениям тоже надо отдыхать.
Пускай полной продуктовой независимости добиться не удалось, но помидоры на подоконнике мне точно нравятся больше, чем герань или фиалки. И пускай не удалась попытка совместить два увлечения, зато удалось интересно провести время и подготовить очередную головоломку по электронике для студентов. Надеюсь, и вам тоже было интересно.
- 1. Простая схема динамических указателей поворотов, и никаких микроконтроллеров
- 2. Светодиодная шкала для переменного резистора на «рассыпухе»
- 3. Светофор на логике со схемотехникой в стиле Beatles. Как электроника вновь стала моим хобби
- 4. Профессиональные методы прототипирования печатных плат. Распечатать на принтере или фрезеровать, ни слова про утюг
- 5. Бирдекель или арифметический детектив на операционных усилителях
- 6. Электронная игра «лабиринт» на сервоприводах. Никаких arduino, только жесткая логика
- 7. Велосипедный фонарь с динамическими поворотами. Зачем покупать на AliExpress, если можно сделать самому?
- 8. LPKF ProtoMat S63. Мыши плакали, кололись, но… продолжали фрезеровать печатные платы
- 9. Звуковой усилитель на драйвере шагового двигателя L298 и таймере 555. Да, 555-й может и спеть
- 10. Графический спектроанализатор с динамической индикацией на жесткой логике
- 11. Цифровой термометр на жесткой логике
- 12. Осциллограф из рассыпухи на светодиодной матрице. Разбор схемы в Proteus
- 13. SOS-фонарик на жесткой логике с датчиком удара на пьезоэлементе
- 14. Аналого-цифровая автоматика и никаких микроконтроллеров на примере сушилки для рук
Автор: OldFashionedEngineer
