
Сложно спорить с утверждением, что самым ярким воображением обладает именно природа. Каждый из представителей флоры и фауны обладает своими уникальными, а порой даже странными особенностями, которые частенько не укладываются у нас в голове. Взять, к примеру, того же рака-богомола. Это хищное создание способно атаковать жертву или обидчика своими мощными клешнями со скоростью 83 км/ч, а их зрительная система одна из сложнейших когда-либо изученных человеком. Раки-богомолы, хоть и яростные, но не особо крупные — до 35 см в длину. Самым же большим обитателей морей и океанов, как в общем и планеты, является синий кит. Длина этого млекопитающего может достигать более 30 метров, а вес 150 тонн. Несмотря на внушительные габариты, синих китов сложно назвать грозными охотниками, т.к. они предпочитают планктон.
Анатомия синих китов всегда интересовала ученых, желающих лучше понять, как работает столь огромный организм и органы в нем. Несмотря на то, что про существование синих китов мы знаем уже несколько сотен лет (с 1694 года, если точнее), эти гиганты раскрыли далеко не все свои секреты. Сегодня мы с вами познакомимся с исследованием, в котором группа ученых из Стэнфордского университета разработала устройство, с помощью которого были получены первые записи сердцебиения синего кита. Как же работает сердце повелителя морей, какие открытия сделали ученые, и почему не может существовать организм больший, чем синий кит? Об этом мы узнаем из доклада исследовательской группы. Поехали.
Герой исследования
Синий кит — самое большое млекопитающее, самый большой обитатель морей и океанов, самое большое животное, самый большой кит. Что тут скажешь, синий кит действительно самый-самый с точки зрения габаритов — длина 33 метра, а вес 150 тонн. Цифры приблизительные, но от того не менее внушительные.

Даже голова этого гиганта заслуживает отдельной строчки в книге рекордов Гиннеса, поскольку занимает порядка 27% от общей длины тела. При этом глаза у синих китов достаточно маленькие, не больше грейпфрута. Если глаза кита вам увидеть будет сложно, то рот вы заметите сразу. Пасть синего кита может вместить до 100 человек (жутковатый пример, но людей синие киты не едят, по крайней мере, намеренно). Большой размер рта обусловлен гастрономическими предпочтениями: киты едят планктон, заглатывая огромные объемы воды, которую потом выпускают через цедильный аппарат, отфильтровывая пищу. При достаточно благоприятных обстоятельствах синий кит поглощает в день порядка 6 тонн планктона.

Другой важной особенностью синих китов являются их легкие. Они способны задерживать дыхание на 1 час и нырять на глубину до 100 м. Но, как и другие морские млекопитающие, синие киты периодически выныривают на поверхность воды, чтобы подышать. Поднявшись на поверхность воды, киты используют дыхало — дыхательное отверстие из двух больших отверстий (ноздрей) на задней части головы. Выдох кита через дыхало часто сопровождается вертикальным фонтаном воды высотой до 10 м. Учитывая особенности места обитания китов, их легкие работают значительно эффективнее наших — легкие кита поглощают 80-90% кислорода, а наши лишь около 15%. Объем легких составляет порядка 3 тысяч литров, у человека же этот показатель варьируется в районе 3-6 литров.

Модель сердца синего кита в музее в Нью-Бедфорде (США).
Кровеносная система синего кита также полна рекордных параметров. К примеру, сосуды у них просто огромные, диаметр одной только аорты составляет около 40 см. Сердце синих китов считается самым крупным сердцем в мире и весит около тонны. Сердце кита должно прокачивать более 8000 литров крови.
И вот мы плавно подошли к сути самого исследования. Сердце синего кита большое, как мы уже поняли, но бьется оно достаточно медленно. Ранее считалось, что пульс составляет порядка 5-10 ударов в минуту, в редких случаях до 20. Но точных измерений никто не проводил, до сего момента.
Ученые из Стэнфордского университета заявляют, что масштаб в биологии имеет огромное значение, особенно если речь идет об определении функциональных особенностей органов живых существ. Изучение различных существ, от мышей до китов, позволяет определить ограничения по габаритам, которые живой организм не может превысить. А сердце и сердечно-сосудистая система в целом являются важными атрибутами таких исследований.
У морских млекопитающих, чья физиология полностью адаптировалась к их образу жизни, важную роль играют адаптации, связанные с нырянием и задержкой дыхания. Было установлено, что у многих таких существ во время погружения частота сердечного ритма снижается до уровней, ниже состояния покоя. А поднявшись на поверхность, ритм сердца становится более учащенным.
Пониженное сердцебиение во время погружений необходимо для снижения скорости доставки кислорода в ткани и клетки, тем самым замедляется процесс истощения кислородных запасов в крови и снижая потребление кислорода самим сердцем.
Существует гипотеза, что упражнения (т.е. повышенная физическая активность) модулируют реакцию на погружение и увеличивают частоту сердечных сокращений во время погружения. Эта гипотеза особенно важна для исследования синих китов, так как ввиду особого метода питания (резкого выпада для заглатывания воды) скорость метаболизма, в теории, должна превышать базовые значения (состояние покоя) в 50 раз. Предполагается, что такие выпады ускоряют истощение кислорода, следовательно, снижая продолжительность погружения.
Повышенная частота сердечного ритма и повышенная передача кислорода от крови к мышцам во время выпада могут играть важную роль из-за метаболических затрат во время такой физической активности. Кроме того, стоит учитывать и низкую концентрацию миоглобина* (Mb) у синих китов (в 5-10 раз ниже, чем у других морских млекопитающих: 0.8 г Mb на 100 г-1 мышцы у синих китов и 1.8-10 г Mb у других морских млекопитающих.
Миоглобин* — кислородосвязывающий белок скелетных мышц и мышцы сердца.
Как вывод, физическая нагрузка, глубина погружения и волевой контроль изменяют частоту сердечных сокращений во время погружения через вегетативную нервную систему.
Дополнительным фактором снижения частоты сердечного ритма может быть и сжатие/расширение легких во время погружения/всплытия.
Таким образом, частота сердечных сокращений в течение погружения и во время пребывания на поверхности напрямую относится к моделям артериальной гемодинамики.

Финвал
Ранее проведенное исследование биомеханических свойств и размеров стенок аорты у финвала (Balaenoptera physalus) показало, что во время погружений при частоте сердечных сокращений ≤10 уд/мин дуга аорты реализует эффект резервуара (Windkessel effekt), который поддерживает кровоток в течение длинных диастолических периодов* между сердечными сокращениями и уменьшает пульсацию кровяного потока в жесткую дистальную аорту.
Диастола* (диастолический период) — период расслабления сердца между сокращениями.
Все вышеописанные гипотезы, теории и умозаключения должны иметь материальные доказательства, то есть быть подтверждены или опровергнуты на практике. Но для этого нужно провести электрокардиографию свободно передвигающемуся синему киту. Простые методы тут не сработают, потому ученые создали свой прибор для электрокардиографии.
Видео, в котором исследователи вкратце рассказывают о своем труде.
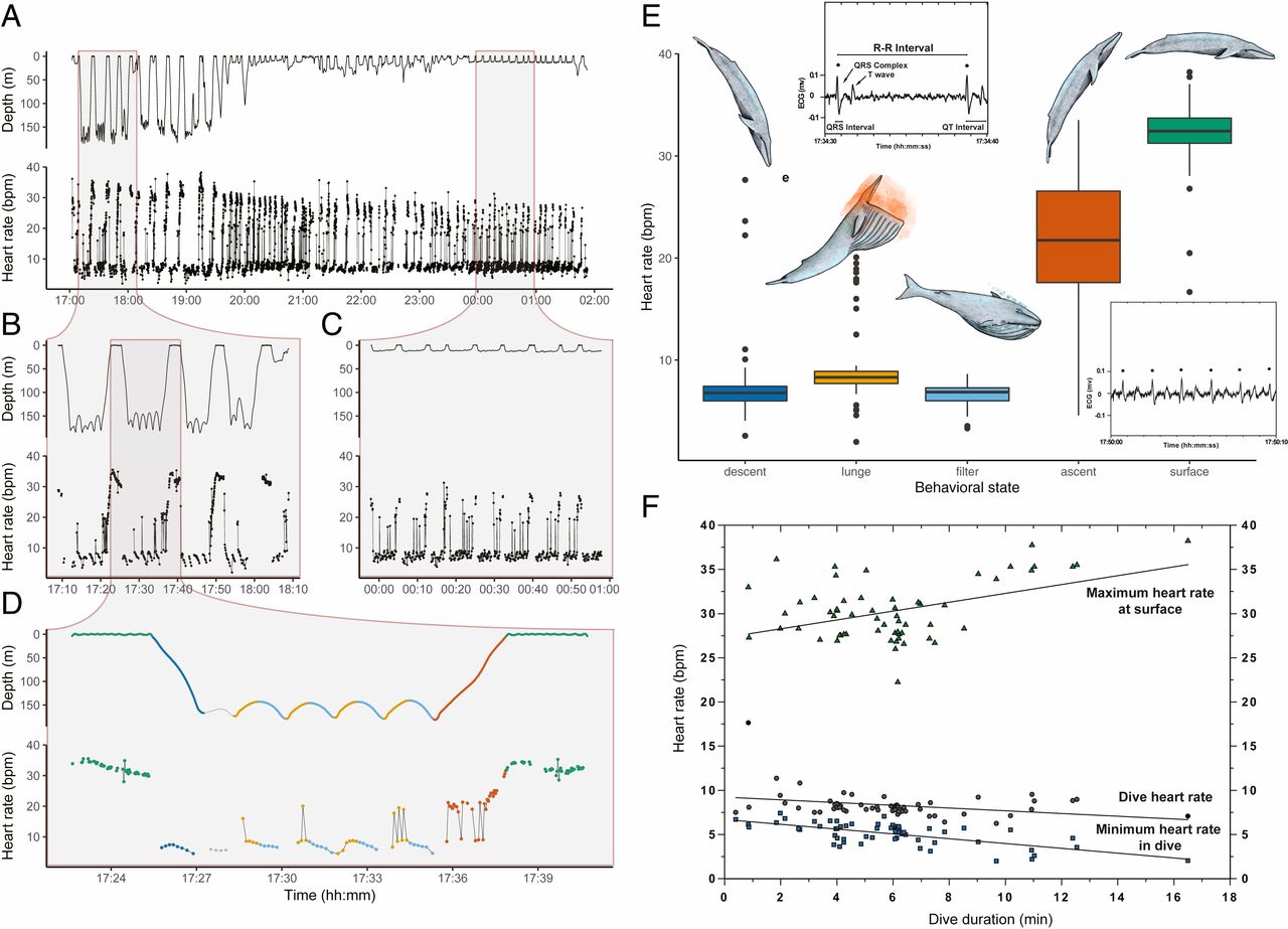
ЭКГ кита регистрировалась с использованием изготовленного на заказ регистратора ЭКГ, встроенного в специальную капсулу на 4 присосках. Поверхностные электроды ЭКГ были встроены в две из присосок. Исследователи отправились на лодке в залив Монтерей (Тихий океан, рядом с Калифорнией). Когда ученым наконец повстречался синий кит, всплывший к поверхности воды, они прикрепили к его телу (рядом с левым плавником) ЭКГ-регистратор. По ранее собранным данным данный кит является самцом в возрасте 15 лет. Важно отметить, что данное устройство является неинвазивным, то есть не требует внедрения в кожу животного каких-либо датчиков или электродов. То есть для кита эта процедура совершенно безболезненна и с минимальным стрессом от контакта с людьми, что также крайне важно, учитывая, что снимаются показания сердцебиения, которые могли бы быть искажены ввиду стресса. В результате была получена 8.5-часовая ЭКГ запись, по которой ученые смогли построить профиль сердечного ритма (изображение ниже).

Изображение №1: профиль сердечного ритма синего кита.
Форма ЭКГ сигнала была аналогична той, которая была записана у мелких китов в неволе с помощью того же устройства. Поведение кита во время поисков пищи было вполне обычным для его вида: погружение в течение 16.5 минут до глубины 184 м и поверхностные интервалы от 1 до 4 минут.
Профиль сердечного ритма, в соответствии с сердечно-сосудистым ответом на погружение, показал, что частота сердечных сокращений от 4 до 8 ударов в минуту преобладала в нижней фазе погружений при поиске пищи, независимо от продолжительности погружения или максимальной глубины. Частота сердечных сокращений при погружении (рассчитывается по всей продолжительности погружения) и минимальная мгновенная частота сердечных сокращений во время погружения снижались с продолжительностью погружения, тогда как максимальная поверхностная частота сердечных сокращений после погружения увеличивалась с продолжительностью погружения. То есть, чем дольше кит был под водой, тем медленнее билось сердце во время погружения и тем быстрее после всплытия.
В свою очередь, аллометрические уравнения по млекопитающим утверждают, что кит весом 70000 кг имеет сердце весом 319 кг, а его ударный объем (объем крови, выбрасываемый за удар) равен около 80 л, следовательно, частоту сердечных сокращений в покое должна быть 15 уд/мин.
Во время нижних фаз погружений мгновенная частота сердечных сокращений составляла от 1/3 до 1/2 от прогнозируемой частоты сердечных сокращений в покое. Однако ритм сердца возрастал на этапе всплытия. В поверхностных интервалах частота сердечных сокращений примерно в два раза превышала прогнозируемую частоту сердечных сокращений в покое и преимущественно варьировалась от 30 до 37 ударов в минуту после глубоких погружений (> 125-метровой глубины) и от 20 до 30 ударов в минуту после более мелких погружений.
Данное наблюдение может говорить о том, что ускорение сердечных сокращений необходимо для достижения нужного дыхательного газообмена и реперфузии (восстановление тока крови) тканей между глубокими погружениями.
Неглубокие кратковременные ночные погружения были связаны с отдыхом и, следовательно, более характерны для менее активного состояния. Типичные частоты сердечных сокращений, наблюдаемые при 5-минутном ночном погружении (8 ударов в минуту) и сопровождающем его 2-минутном поверхностном интервале (25 ударов в минуту), могут в совокупности привести к тому, что ритм сердца будет порядка 13 ударов в минуту. Эта цифра, как мы можем видеть, удивительно близка к расчетным предсказаниям аллометрических моделей.
Далее ученые построили профили частоты сердечных сокращений, глубины и относительного объема легких 4 отдельных погружений, анализ которых позволил изучить потенциальное влияние физической активности и глубины на регуляцию сердечного ритма.

Изображение №2: профили частоты сердечных сокращений, глубины и относительного объема легких 4 отдельных погружений.
Во время употребления пищи на больших глубинах кит совершает определенный маневр выпада — резко раскрывает пасть для заглатывания воды с планктоном, а потом отфильтровывает пищу. Было замечено, что частота сердечных сокращений в момент заглатывания воды в 2.5 раза выше, чем в момент фильтрации. Это прямо говорит о зависимости ритма сердца от физической нагрузки.
Что касается легких, то их влияние на сердечный ритм крайне маловероятно, так как не было замечено значительных изменений относительного объема легких во время рассматриваемых погружений.
При этом в нижних фазах неглубоких погружений кратковременное увеличение частоты сердечных сокращений было связано именно с изменениями относительного объема легких и могло быть вызвано активацией рецептора растяжения легких.
Суммируя вышеописанные наблюдения, ученые пришли к выводу, что во время кормления на больших глубинах наблюдается непродолжительное увеличение частоты сердечных сокращений в 2.5 раза. Тем не менее, средняя пиковая частота сердечных сокращений во время выпадов в момент кормления все еще составляла лишь половину прогнозируемой величины в покое. Эти данные согласуются с гипотезой о том, что гибкие дуги аорты крупных китов реализуют эффект резервуара во время медленного сердечного ритма в период погружения. Помимо этого, диапазон более высоких сердечных сокращений в период после погружения подтвердил гипотезу о том, что импеданс аорты и нагрузка на сердце снижаются в течение поверхностного интервала из-за деструктивного вмешательства исходящих и отраженных волн давления в аорте.
Сильную брадикардию, которую наблюдали исследователи, можно назвать неожиданным результатом исследования, учитывая колоссальные затрата сил кита на маневр выпада во время заглатывания воды с планктоном. Однако, метаболические затраты этого маневра могут не соответствовать частоте сердечных сокращений или конвективному транспорту кислорода отчасти из-за короткой продолжительности кормления и возможного привлечения гликолитических, быстро сокращающихся мышечных волокон.
Во время выпада синие киты разгоняются до высокой скорости и поглощают объем воды, который может быть больше их собственного тела. Ученые предполагают, что высокое сопротивление и энергия, необходимая для маневра, быстро истощают общие запасы кислорода в организме, чем ограничивают время погружения. Механическая сила, необходимая для поглощения больших объемов воды, вероятно, намного превышает аэробную метаболическую силу. Именно потому во время совершения таких маневров частота сердечных сокращений хоть и увеличивалась, но на очень непродолжительное время.
Для более детального ознакомления с нюансами исследования рекомендую заглянуть в доклад ученых.
Эпилог
Одним из важнейших выводов является то, что для обмена газа и реперфузии во время коротких поверхностных интервалов синим китам требуется почти максимальная частота сердечных сокращений, независимо от характера истощения запасов кислорода в крови и мышцах во время погружений. Если же учесть, что более крупные особи синих китов для получения пищи должны вкладывать больше труда за меньший период времени (в соответствии с гипотезами аллометрии), то они неминуемо сталкиваются с несколькими физиологическими ограничениями как в течение погружения, так и во время поверхностного интервала. А это означает, что эволюционно размер их тела ограничен, так как будь оно больше, то процесс получения пищи был бы очень затратным и не компенсировался бы полученной пищей. Сами исследователи считают, что сердце синего кита работает на пределе своих возможностей.
В дальнейшем ученые планируют расширить возможности своего устройства, в том числе добавить акселерометр, чтобы лучше понимать влияние разной физической активности на сердечный ритм. Также они планируют применить свой ЭКГ-датчик на других морских обитателях.
Как показало это исследование, быть самым большим существом с самым большим сердцем — не так и просто. Тем не менее, каких бы габаритов не были морские обитатели, какой бы диеты они не придерживались, нам необходимо понимать, что толща воды, которая используется человеком для промысла, добычи и транспортировки, остается их домом. Мы же лишь гости, а потому должны вести себя соответствующе.
Редкие кадры, на которых синий кит демонстрирует вместительность своего рта.
Еще одним великаном морей является кашалот. В данном видео ученые с помощью дистанционно управляемого ROV Hercules на глубине 598 метров засняли любопытного кашалота.
Благодарю за внимание, оставайтесь любопытствующими и отличных всем выходных, ребята! :)
Спасибо, что остаётесь с нами. Вам нравятся наши статьи? Хотите видеть больше интересных материалов? Поддержите нас, оформив заказ или порекомендовав знакомым, облачные VPS для разработчиков от $4.99, 30% скидка для пользователей Хабра на уникальный аналог entry-level серверов, который был придуман нами для Вас: Вся правда о VPS (KVM) E5-2650 v4 (6 Cores) 10GB DDR4 240GB SSD 1Gbps от $20 или как правильно делить сервер? (доступны варианты с RAID1 и RAID10, до 24 ядер и до 40GB DDR4).
Dell R730xd в 2 раза дешевле? Только у нас 2 х Intel TetraDeca-Core Xeon 2x E5-2697v3 2.6GHz 14C 64GB DDR4 4x960GB SSD 1Gbps 100 ТВ от $199 в Нидерландах! Dell R420 — 2x E5-2430 2.2Ghz 6C 128GB DDR3 2x960GB SSD 1Gbps 100TB — от $99! Читайте о том Как построить инфраструктуру корп. класса c применением серверов Dell R730xd Е5-2650 v4 стоимостью 9000 евро за копейки?
Автор: Dmytro_Kikot
