
Жили-были дед да баба. И была у них курочка Ряба. Снесла курочка яичко, да не простое, а генномодифицированное. Неожиданный поворот, правда? Но именно об этом и пойдет сегодня речь. Фармацевтика сильно изменилась за последние десятки, а то и сотни лет. Мы уже не пользуемся пиявками и не считаем лоботомию отличным средством от мигрени. Сейчас существует великое множество препаратов, способных вылечить самые разнообразные заболевания. В основе этих лекарств естественно лежат определенные химические соединения, добыча которых порой сопряжена с большими сложностями. И тут ученым пришла гениальная идея — зачем нам все эти сложные биогенераторы, если можно использовать кур. Да-да, вы не ослышались, именно кур, которые будут нести яйца, содержащие необходимые химические соединения, например белки. Как ученые изменили кур для достижения этих целей, что из этого получилось и не стоит ли нам бояться захвата планеты двухметровыми плотоядными генномодифицированными курочками — мы узнаем из доклада исследовательской группы. Поехали.
Основа исследования
Стоит начать с того, что использование животных в качестве биореакторов не является чем-то революционно новым. К примеру, Антитромбин III — препарат, полученный из молока генномодифицированных (ГМ) коз был одобрен к применению еще в 2006 году. Другими словами, козы выступали в качестве «лаборатории», производящей молоко, в состав которого входило химическое соединение, использованное в препарате.
Однако, по словам ученых, использование крупных животных в таких целях является довольно затратным, учитывая немногочисленность потомства, долгий период вынашивания, а потом и взросления и т.д. Именно посему они и обратили свое внимание на кур, а также еще и по причине того, что куриные яйца содержат достаточное количество белка. Среднестатистическое куриное яйцо весом в 60 г содержит примерно 3.5 грамма белка. За год одна наседка может снести порядка 300 яиц. Добавим сюда дешевое содержание кур и быстрый рост численности при нормальных условиях.
Также, помимо экономических плюсов, ученые отмечают и более научные. Так, у кур и человека очень близки паттерны гликозилирования, процесса присоединения сахаров к органическим молекулам. А это значит, что будет низкая иммуногенность препаратов из яичного белка, нуждающихся в гликозилировании для активации.
Все это звучит очень и очень интересно, но мы же знаем, что куриные яйца пока используют скорее для омлета, нежели в качестве источника лекарственных основ. То есть куры в данном исследовании не простые, (нет, не золотые, хотя с финансовой точки зрения может и так) а генномодифицированные.
Ученые отмечают, что ранее для проведения модификаций генов кур использовались лентивирусы, поскольку они отлично переносят в клетку хозяина генетическую информацию. Экспрессию трансгена можно ограничить в яйцеводе, используя последовательности гена овальбумина (альбумина яичного белка). Этот метод позволил создать два биологически активных белка в яичном белке, однако уровень экспрессии был значительно меньше 1 г/л. А это недостаточно, чтобы подобная методика была привлекательна с коммерческой и производственной точки зрения.
В данном исследовании ученые решили реализовать более совершенный метод выработки двух новых белков, в том числе и димер цитокина, а также улучшенный метод очистки. В качестве модели был использован интерферон α2a — запатентованный биологический препарат для лечения неких форм рака и гепатита (уже устаревший).
В качестве главного участника исследования выступил колониестимулирующий фактор макрофагов (CSF1), который является 4-спиральным пучком, то есть он структурно приближен ко многим цитокинам, в том числе и к инсулину, соматотропину, плацентарному лактогену и т.д. Ну а главным «производителем» в исследовании выступают куры. Какие результаты показали опыты мы и рассмотрим далее.
Результаты исследования

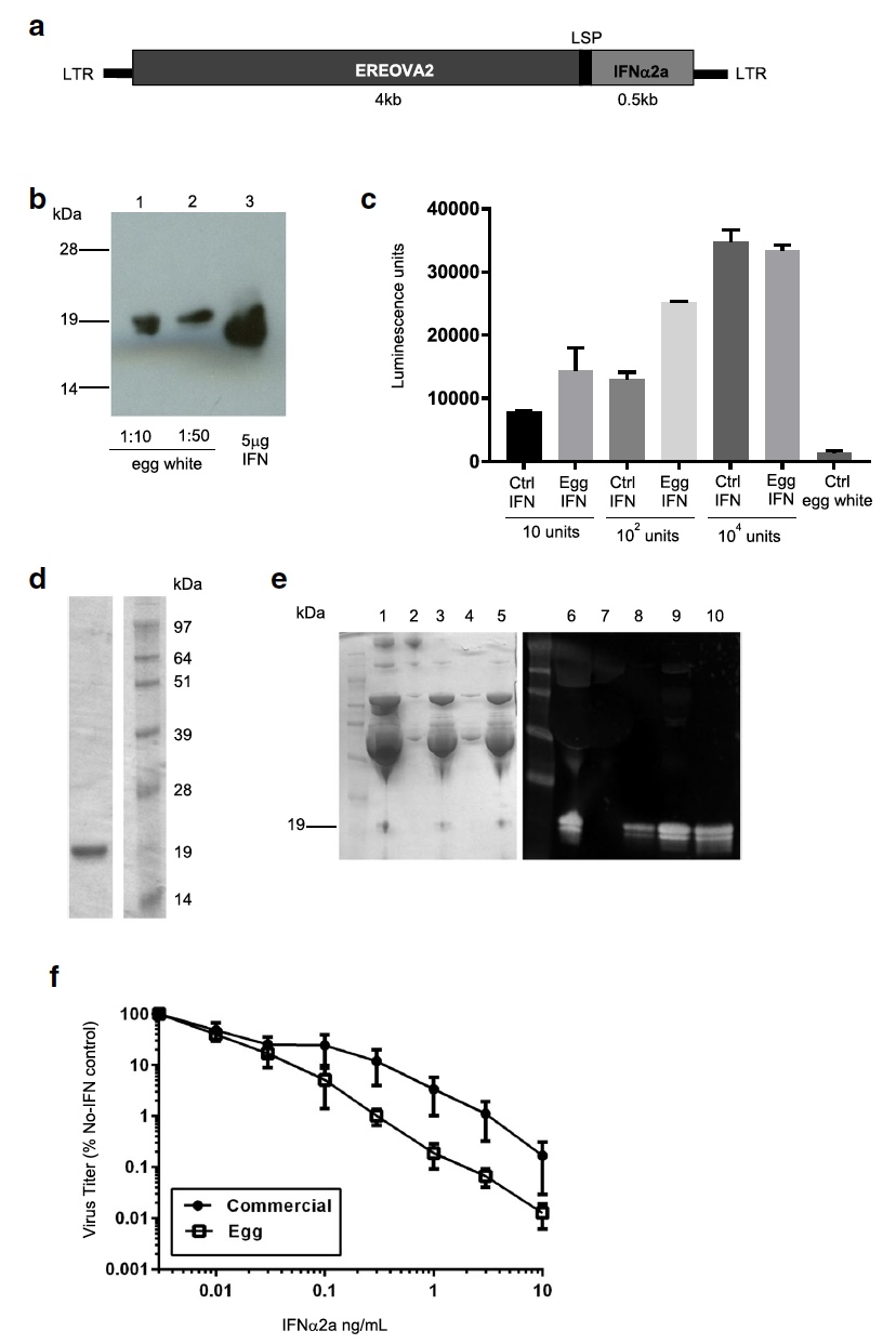
Изображение №1
0.5 тпн (тысяч пар нуклеотидов / тысяч спаренных оснований) кодирующей последовательности интерферона α2a было синтезировано и клонировано в лентивирусный вектор дефектного по репликации вируса инфекционной анемии лошадей с EREOVA промотером.
Для увеличения степени экспрессии было добавлено 0.9 тпн промоторной последовательности овальбумина между эстрогеновым ответным элементом и стероидзависимым регуляторным элементом (1а). Именно этот лентивирусный вектор и дал возможность получить трансгенных птиц, среди которых был выявлен самец (G1), являющийся носителем интактного (целого / неповреждённого) трансгена. Соответственно, именно от этого самца и пошла линия трансгенных птиц (потомство).
Посредством применения антител, реагирующих на человеческий интерферон α, с помощью белкового иммуноблота было выявлено наличие интерферон α2a в яичном белке испытуемых кур (1b).
Белковый иммуноблот* — аналитический метод определения наличия белков в образце.
А количественно α2a был описан с помощью иммуноферментного анализа, когда антитела связываются с определенными антигенами, что и позволяет определить их количество.
Для подтверждения биологической активности до проведения процесса очистки ученые поместили разбавленный яичный белок на клеточный трансфектор с репортёрным геном интерферон-стимулированного ответного элемента, управляющего экспрессией люциферазы (1с).
Репортёрный ген* — присоединяется к регуляторным последовательностям других генов для исследования проявлений генов в культурах клеток.
Люцифераза* — окислительные ферменты, запускающие реакцию, одной из особенностей которой является биолюминесценция.
После проведения всех проверок был начат процесс очистки, который состоял из:
- осветления овомуцина (гликопротеин в яичном белке) путем снижения pH;
- удаления овомуцина с помощью центрифуги;
- очистки интерферона α2a с помощью захвата HiTrap Blue и дальнейшей эксклюзионной хроматографии.
Степень очистки (> 95%) была подтверждена с помощью электрофореза белков в полиакриламидном геле (1d).
Из 100 мл яичного белка удалось получить 15 мг интерферона α2a, а это составляет порядка 60% от объема интерферона α2a (25 мг), выявленного при иммуноферментном анализе (1е).
У вас может возникнуть вопрос — а как же заболевания, которые могут перескочить от кур человеку с помощью этого интерферона α2a. Ученые и это проверили, а точнее антивирусные свойства α2a посредством введения вируса H1N1 типа А в клетки, предварительно обработанные α2a. И результаты сего анализа были более, чем положительные (1f) — антивирусная активность интерферона из яичного белка была 1х109 U/mg, что на порядок выше, чем у произведенных за счет бактерий белков.

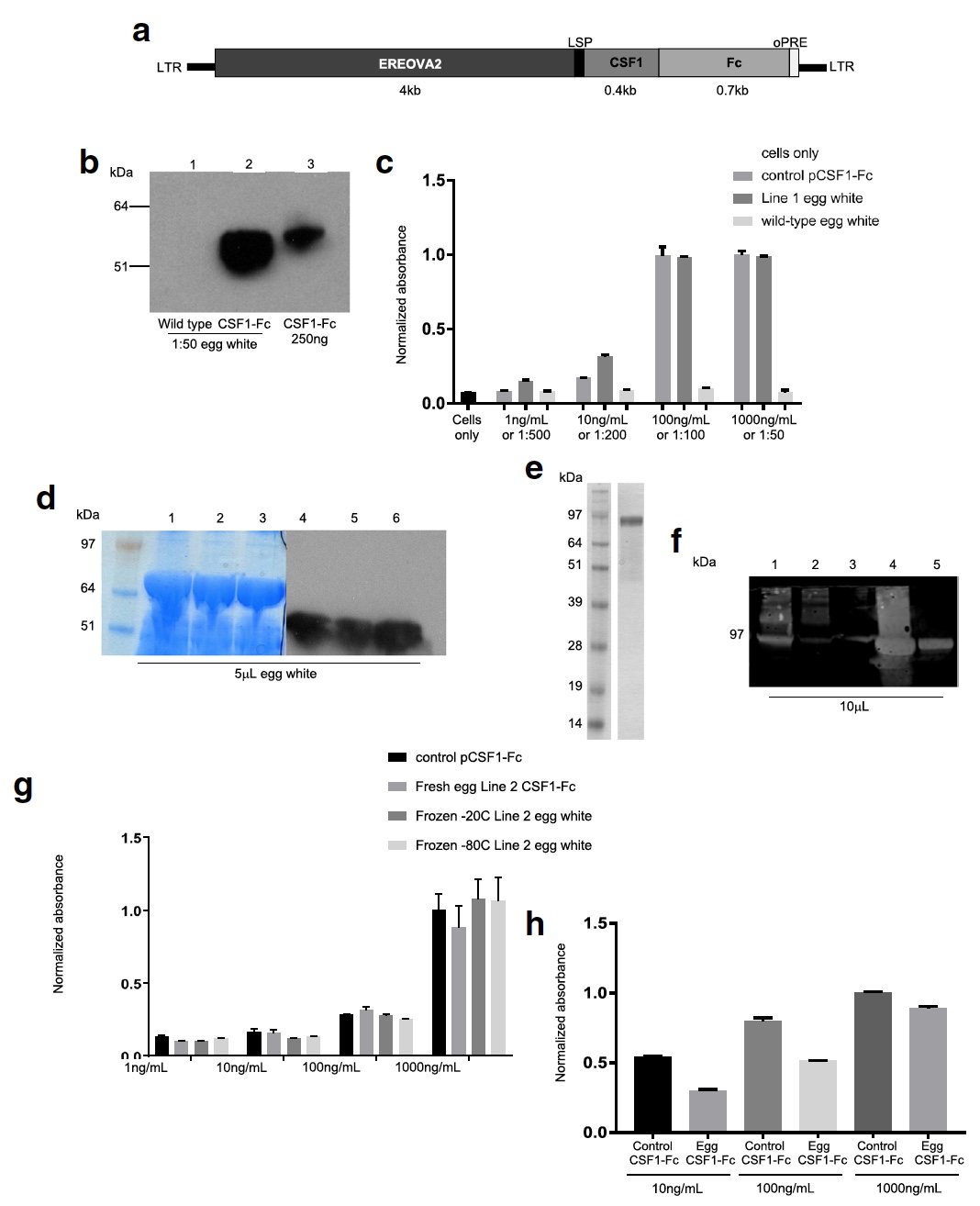
Изображение №2
Одним из важнейших белков в дифференцировке, пролиферации и функционировании макрофагов является CSF1.
Кодирующая последовательность CSF1 свиньи, совмещенная с Fc, была синтезирована (pCSF1-Fc) и клонирована в лентивирусный вектор pLenti6 (выделенный из ВИЧ) между промотором EREOVA2 и посттранскрипционным регуляторным элементом вируса гепатита древесного сурка (2а).
Fc* (кристаллизующийся фрагмент иммуноглобулина) — часть молекулы иммуноглобулина, взаимодействующая с Fc-рецептором на поверхности клетки и с некоторыми белками.
После выведения самца (G0), ставшего основой новой линии потомства, среди которого было выявлено интактный трансген у двух самок и одного самца. Эти особи в дальнейшем приняли участие в выведении потомства следующего поколения (G2). Электрофорез белков в полиакриламидном геле подтвердил наличие pCSF1-Fc в яичном белке (2b).
CSF1 свиньи был экспрессирован в клетках Ba/F3. Это привело к тому, что само существование данных клеток было зависимо от CSF1-Fc. Таким образом можно было оценить жизнеспособность клеток испытуемого яичного белка, которая была достаточно высока в сравнение с контрольной группой (белок из обычных яиц), где выживаемость была практически нулевой (2с).
Далее яичный белок из pCSF1-Fc яиц проходил очистку от овомуцина и перешел в состояние супернатанта (надосадок, жидкость выше сухого остатка), что показано на изображении 2d.
Активная димерная форма pCSF1-Fc была очищена посредством захвата MabSelect SuRe и дальнейшей полировки с помощью эксклюзионной хроматографии (2е). Показатель чистоты составил более 97%.
Средний показатель молекулярной массы составил в результате порядка 95.1 кДа (килодальтон), монодисперсность белка тоже была удовлетворительна — Mw/Mn= 1.011 (Mw — среднемассовая молекулярная масса, Mn — среднечисловая молекулярная масса). Анализ же сополимерной модели показал наличие 85,6 кДа белка и 9,5 кДа олигосахарида.
Клеточная жизнеспособность также была проверена — часть яиц была помещена в холодильную камеру при температуре -20 °C на 1 месяц, а часть на тот же период, но при -80 °C. В обоих случаях клетки выжили (2g), что говорит о возможности длительного хранения и дальнейшего их использования еще до очистки без потерь активности.
Также был проведен анализ возможности очищенного белка взаимодействовать с рецептором CSF1. Сделано это было с помощью клеток костного мыши, а результаты были удовлетворительными (2h).

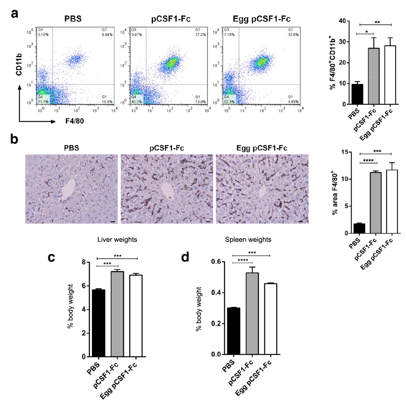
Изображение №3
Далее ученые решили проверить активность pCSF1-Fc из яичного белка в так сказать полевых условиях, то есть на лабораторных крысах, которым вводили 1 мкг/г контрольного или очищенного белка pCSF1-Fc. После этого проверялись вес и гистология печени, селезенки и крови крыс. Оба варианта pCSF1-Fc привели к увеличению числа клеток F4/80+CD11b+ в крови (3а) и макрофагов ткани F4/80+ в печени (3b). Также наблюдалось значительное увеличение веса печени и селезенки (3c и 3d).

Изображение №4
Вышеперечисленные тесты, анализы и опыты показали очень даже хорошие результаты. Теперь осталось только доказать, что подобные методы могут позволить производить цитокин человека, который можно будет применить в медикаментах.
Ученые отмечают, что pCSF1-Fc проявляет хорошую активность в клетках человека и при этом может быть иммуногенным. Для подтверждения этого была проведена иммунизация лабораторных крыс белком CSF1-Fc для получения моноклональных антител, вступающих в перекрестную реакцию с человеческим CSF1.
Перед проведением фактических тестов и анализа их результатов ученые подготовили кур, экспрессирующих белок CSF1-Fc человека (hCSF1-Fc). Для этого использовалась методика и векторная система, описанные ранее. У двух кур был выявлен интактный трансген, который проявлял необходимую экспрессию белка 1 мг/мл (4а). Далее следовал вышеописанный процесс очистки (4b). Степень выживаемости очищенного hCSF1-Fc была также высока, даже после вакуумной сушки и восстановления (4с).
Для более детального ознакомления с нюансами исследования настоятельно рекомендую заглянуть в доклад ученых.
Эпилог
Результатом сего исследования является подтверждение того, что интерферон α2a и CSF1-Fc отлично синтезируются как компоненты обычного яичного белка. Извлечение данных белков также не требует особых усилий, а всего лишь стандартных методик на базе хроматографии. Полученные белки проявляют активность как в лабораторных условиях, так и в теле живого испытуемого (крысах).
Многие весьма скептично относятся к генетическим модификациям. Некоторые даже боятся этого словосочетания и всего, что с ним может быть связано. Однако стоит лишь немного разобраться в том, какие перспективы могут дать человечеству генные модификации, как страхи и устаревшие догмы развеиваются. В данном конкретном случае мы рассмотрели исследование, в котором ученые буквально заставили кур нести яйца с белками человека, что можно применить для дешевого, эффективного и быстрого производства компонентов, необходимых для создания лекарственных препаратов. Может эти куры и не несут золотые яйца, но ценность их гораздо выше.
Немного музыки перед выходными :)
Благодарю за внимание, оставайтесь любопытствующими и отличных всем выходных, ребята.
Спасибо, что остаётесь с нами. Вам нравятся наши статьи? Хотите видеть больше интересных материалов? Поддержите нас оформив заказ или порекомендовав знакомым, 30% скидка для пользователей Хабра на уникальный аналог entry-level серверов, который был придуман нами для Вас: Вся правда о VPS (KVM) E5-2650 v4 (6 Cores) 10GB DDR4 240GB SSD 1Gbps от $20 или как правильно делить сервер? (доступны варианты с RAID1 и RAID10, до 24 ядер и до 40GB DDR4).
Dell R730xd в 2 раза дешевле? Только у нас 2 х Intel Dodeca-Core Xeon E5-2650v4 128GB DDR4 6x480GB SSD 1Gbps 100 ТВ от $249 в Нидерландах и США! Читайте о том Как построить инфраструктуру корп. класса c применением серверов Dell R730xd Е5-2650 v4 стоимостью 9000 евро за копейки?
Автор: Dmytro_Kikot
