
Приветствую! Ранее я писал статью «Автомобильный трекер из детских часов с GPS». В устройстве не были учтены некоторые особенности эксплуатации. Одной из проблем была автономная работа от внутреннего аккумулятора. На первых порах я установил Li-Ion, но вот приходит зима и настало время работы над ошибками.
На самом деле проблем было две. Известно, что Li-Ion аккумуляторы могут работать в диапазоне температур -20..+50 (если смотреть в среднем по больнице). А вот ввиду особенностей химии заряжать их можно только при положительных температурах. Так как мое устройство предполагает работу 24х7, пришлось задуматься. В автомобиле температура может быть как -40, так и +60 (условно), а так как аккумулятор работает как резервный (при отключении основной АКБ), то и подзаряжать его необходимо при любой температуре.
Экскурс
Для начала я немного углубился в особенности эксплуатации аккумуляторов с разной химией. В режиме работы меня устроили многие, но с зарядкой на морозе оказалась проблема. Мой выбор пал на свинцово-кислотный с напряжением 4В емкостью 1Ач (до этого был Li-Ion на 5,5Ач).
Несколько особенностей:
- Свинцовые аккумуляторы имеют бóльшие габариты при том же токе, по сравнению с другими.
- Они герметичные и необслуживаемые.
- Аккумуляторы имеют два режима работы: циклический и буферный. Первый — это около 1 000 циклов разряда-заряда. Второй — постоянная подзарядка со сроком службы три-пять лет (этот режим используются в бесперебойниках).
- Оптимальный ток зарядки составляет 10% от номинальной емкости. Максимальный указан на этикетке (в паспорте аккумулятора).
- Саморазряд 3% в месяц от емкости при температуре 20 градусов. На холоде, конечно, будет выше, но этот параметр меня не сильно интересует.
Нормальную документацию я нашел только для «Delta DT 401. Один из параметров, который меня интересовал — глубина разряда, чтобы после этого аккумулятор остался живым. Для Delta она составляет 3,2В, что очень хорошо. Второе – это диапазоны напряжений для режимов работы, а они оказались разными у различных производителей (да и не только), что кажется странным. Очень важен максимальный зарядный ток, чтобы также не убить аккумулятор.
На фото ниже я привел примеры, чтобы было понятнее. Не сказать, что отличия серьезные, но странно, что даже у одной и той же модели параметры разные.
GoPower LA-410:
Standby: 4.7-4.8V
Cycle: 4.46-4.54V
Charge current: 0.18A
DELTA DT 401:
Standby: 4.5-4.6V
Cycle: 4.8-5.0V
Charge current: 0.3A
DELTA DT 401 (купленный в магазине):
Standby: 4.54-4.6V
Cycle: 4.9-4.94V
Charge current: 0.3A

Рис.1. Аккумуляторы с разными диапазонами напряжений зарядки.
С аккумулятором все понятно — нужна схема заряда. Вторая проблема — это включение самой платы часов, если вдруг основной аккумулятор был отсоединен, а резервный сел. Чтобы устройство можно было включить я вывел на корпус кнопку.
С Li-Ion аккумулятором (5,5Ач) все работало 14 дней без подзарядки. Кнопку я предполагал нажать только один раз — после установки блока, а питание для подзарядки подавать только на заведенном двигателе (точнее при повороте ключа зажигания). С аккумом 1А такое не пройдет. Удалось выжать только двое суток работы (не стоит забывать, что обновление координат происходи раз в час — можно сделать и по запросу).

Разработка схемы
При зарядке свинцово-кислотных аккумуляторов необходимо учесть вышеприведенные параметры. Для реализации схемы я решил применить стабилизатор напряжения и тока LM317. Также в интернете встречал схемы на похожей микросхеме L200C от ST. Общая схема состоит из нескольких частей. В ней я постарался учесть советы пользователей из комментариев к прошлой статье.
- Защита от переполюсовки на диоде Шоттки (не стал делать идеальный диод на транзисторе, так как ток мизерный, а падение неважно). Фильтр по входному питанию. Правда, стоило сделать на едином сердечнике, а то получился какой-то О-фильтр. Если будут проблемы после тестирования на машине, намотаю на ферритовом кольце.
- Стабилизатор напряжения и тока LM317 + TL431 тоже с диодом на выходе, для предотвращения разрядки аккумулятора через цепи ЗУ. Расчетное напряжение получилось 4,559В с током 250мА (позже подгонял).
- Аккумулятор защитил стабилитроном на 4,7В и установил мультифьюз, на всякий случай.
- Так как мое устройство изначально работало с Li-Ion аккумулятором, входное напряжение не должно превышать 4,2В. Предположительно, ничего бы не произошло при подаче 4,559В, но я не стал рисковать единственным экземпляром и сделал отдельный каскад на TL431 + BCP68.
- Последняя часть схемы — одновибратор на таймере TLC555CD. Данный таймер в отличие, например, от NE555, работает на CMOS-логике. Это обеспечивает низкое потребление (400мкА) и позволяет его питать напряжением от 2В. Схема нужна как раз для запуска устройства, имитируя кнопку включения при подключении основной АКБ.
После того, как схема была готова, решил немного промоделировать. Ниже буду приводить ссылки, кому интересно. Очень хотелось проверить связку LM317 + TL431 + TL431 + BCP68. Сейчас я обычно пользуюсь простеньким эмулятором на falstad.com, хотя раньше использовал только Proteus.

Рис.2. Моделирование LM317 + TL431 + TL431 + BCP68.
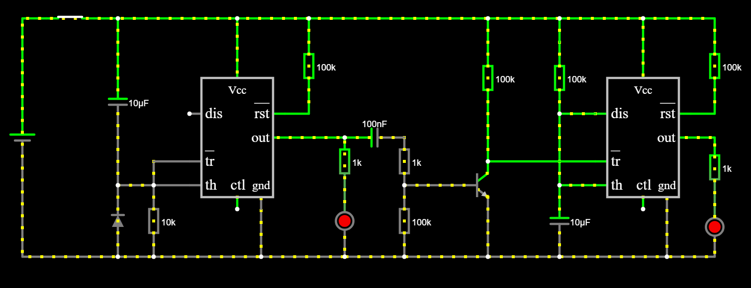
Тут, вроде, все понятно и работает. Посмотреть визуализацию процесса можнопо ссылке. Дальше стояла задача реализовать схему включения. Сначала я предположил, что для старта необходим короткий импульс (кратковременное нажатие кнопки), но по факту держать кнопку нужно около двух секунд. Микроконтроллер отмел сразу. Сгородил схему на двух таймерах. Первый делает отсрочку выдачи сигнала включения, второй его растягивает. Что-то мне подсказывало, что это можно было реализовать на логических элементах, но я не осилил.

Рис.3. Схема отсрочки и растягивания импульса (1).
Схема получилась громоздкой и (в эмуляторе) не заработала. Второй (правый) таймер запускается сразу, независимо от выходного сигнала первого. Странно, так как схемы по отдельности работают четко (эмулятор 1 и эмулятор 2). Чуть изменил схему сброса второго таймера и все получилось. Если кто-то скажет, в чем проблема схемы на рис.3, буду благодарен. Может, просто косяк эмулятора.

Рис.4. Схема отсрочки и растягивания импульса (2).
На схеме видно (GIF делать не стал), что первая микросхема при подаче питания дает задержку на выход (OUT) и включает вторую микросхему (nRST). Через конденсатор короткий импульс запускает триггер на втором таймере (nTR), который растягивает сигнал до одной-двух секунд (подробности, как обычно, в эмуляторе). Отлично, но как-то перегружено. Стал экспериментировать с платой часов. Оказалось, что задержка первого таймера попросту не нужна. Можно одновременно подать питание и нажать кнопку (или даже нажать раньше). Следовательно, правая часть схемы выкидывается.

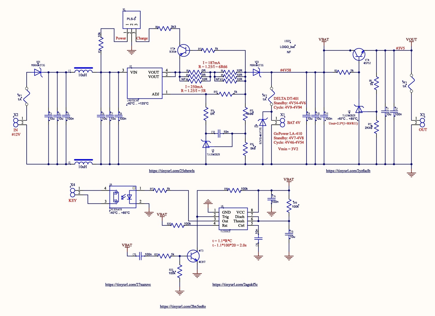
Рис.5. Почти итоговая схема устройства зарядки и запуска.
Добавил несколько резисторов, чтобы можно было задавать ток на LM317, индикацию работы/зарядки устройства и оптрон для имитации кнопки.
Разработка печатной платы
Чтобы уместить в имеющийся корпус аккумулятор и плату зарядки, сделал вытянутую плату (66х22мм). Трассировка на двух слоях, компоненты только на TOP. Плата довольно простая, так как ток минимальный и место позволяет не ужиматься при расстановке компонентов.

Рис.6. Печатная плата в Альтиум.
Охлаждение, думаю, не понадобится. Вместо штыревой линейки (Х5) выведу светодиод на проводе.

Рис.7. Плата зарядного устройства.
Дальше я начал играться с уровнями напряжений на аккумуляторе и выходе. Откорректировал зарядный ток резисторами.
TL431
Столкнулся с интересной проблемой (скорее недосмотром с моей стороны), в результате которой было потрачено много нервов времени. Данный программируемый референсный источник делают многие компании. Так получилось, что у меня на руках были микросхемы с партномерами TL431AIDBZR (TI) и TL431ASF (HTCKOREA). Так вот, у них оказалась разная нумерация и назначение выводов (SOT-23).

Рис.8. Разная распиновка микросхемы у TI и HTCKOREA.
Ох уж эти китайцы корейцы. Позже я узнал, что бывают две цоколевки, но это для TL431/TL432. Так что интрига остается. Похожая ситуация, кстати, недавно была с транзисторами, у которых один в один партномер, но разные компании их делают в разных корпусах. Читайте внимательно документацию, товарищи, когда подбираете аналоги.
Работа и замеры
Прежде всего меня интересовало собственное потребление зарядного устройства, когда отключен аккумулятор и часы. Индикация зарядки мне, в принципе, не нужна. Оставил только светодиод индикации работы (он не особо нужен, но все-таки). Ток получился около 4мА по 12В, что, в принципе, неплохо.
Дальше необходимо подобрать выходное напряжение для питания часов с учетом того, что напряжение на аккумуляторе не должно опускаться ниже 3,2В (по документации). Экспериментальным путем было определено минимальное напряжение питания часов — 3,6В.
Фиаско
Проблемы начались при подключении нагрузки с неравномерным потреблением (собственно часов). Как известно, GSM-устройства могут потреблять довольно много. Не так давно я разрабатывал LTE-модем, так вот: он может потреблять импульсно до 2,5А по 3,8В.
Получилось так, что в момент обнаружения сети или отправки данных часы просто отключались. Просадка питания происходила именно на выходном биполярном транзисторе, аккум при этом скачки потребления держит отлично. Навешивание электролитов по питанию не помогло.
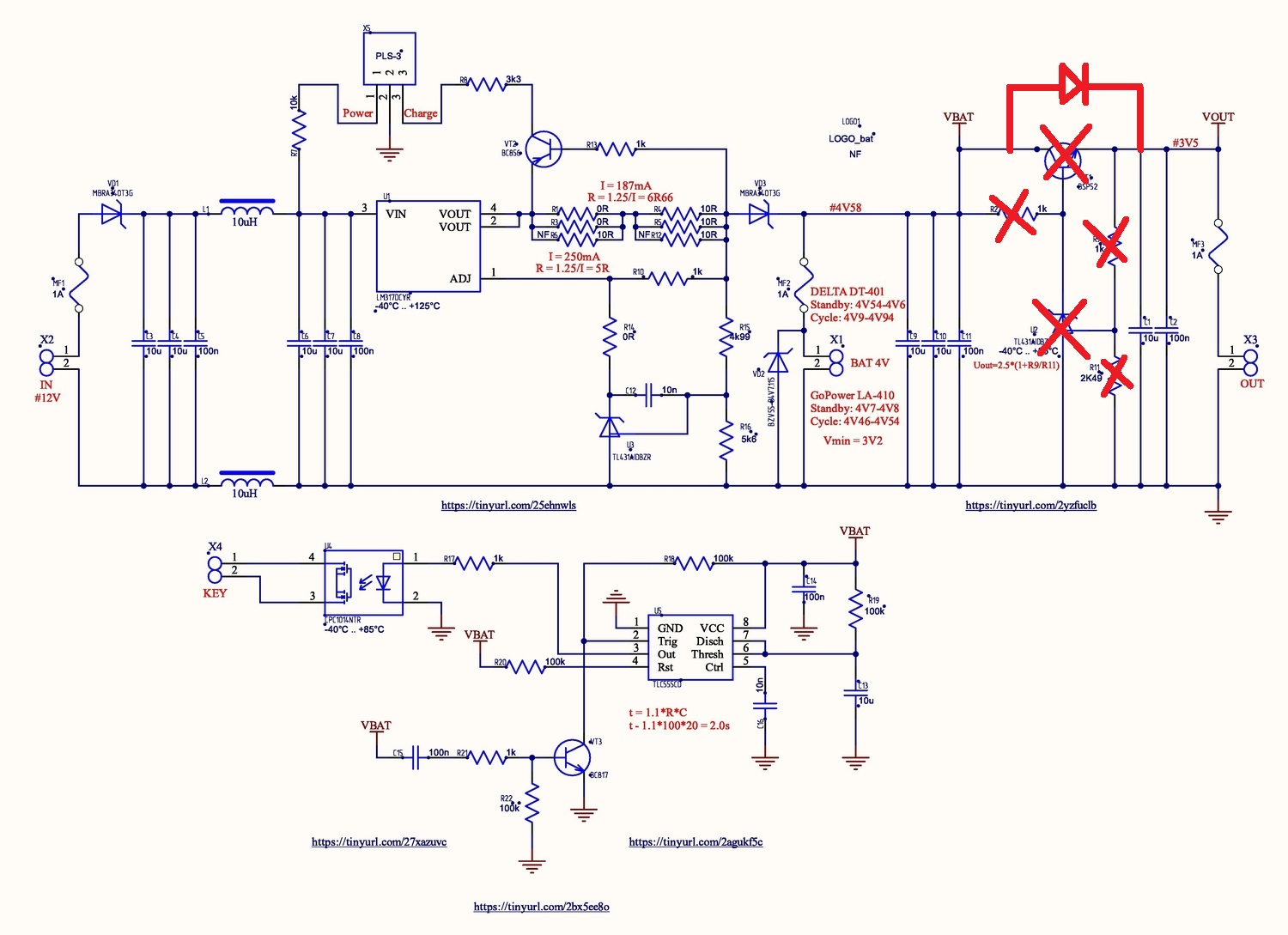
Небольшой колхоз
Первое что решил проверить — все-таки запитать часы напрямую от аккумулятора (4,6В). За несколько часов тестов ничего не произошло. Нагрева нет, потребление в норме. От безысходности Волевым решением биполярник был заменен на диод Шоттки (SS34), и это оказалось отличной идеей! Диапазон напряжения питания получился приблизительно 3,6-4,3В. Дальше часы выключаются. Во время всей работы сохраняется отслеживание уровня заряда.

Рис.9. Схема с доработками.
Итог
При подаче питания от автомобильного аккумулятора (бортовая сеть авто) на резервный приходит напряжение буферного режима 4,58В, 250мА. Выходное питание для часов устанавливается в районе 4,3В. Подается сигнал на кнопку включения. Устройство запускается и работает. При отключении автомобильного АКБ устройство продолжает работать от внутренней батареи около двух суток. Я, конечно, ожидал большего, но и устройство теперь всегда питается от бортовой сети, так что это некритично. При достижении напряжения 3,7В приходит уведомление на телефон о низком заряде. Ток потребления собранного устройства при заряженном аккумуляторе стремится к нулю, так как почти все время устройство спит.
P.S.: Можно еще будет потестить с аккумулятором GoPower LA-410, у которого буферный режим до 4,8В. Это немного увеличит время работы. Буду искать/запрашивать на него документацию.

Рис.10. Плата зарядного устройства с колхозным диодом.
Устройство стоит на прогоне. Перед установкой в автомобиль нужно хорошенько протестировать, чтобы не было мучительно больно … (с)
Спасибо за внимание и успехов!
Автор: the_bat
