- PVSM.RU - https://www.pvsm.ru -
Попробовав разработку с готовыми модулями ESP32 захотелось сделать что-то маленькое и нативное. Решил сделать часы. Сначала подумал о ESP32-PICO-D4 [1]. Поскольку в ней только 4Mb flash под программу, решил сделать полноценную версию с расширением да 16Mb flash и 8Mb SRAM. Что бы на часах можно запустить первый Doom. В общем чтобы было все на полном фарше!

Что не сделано или требует доработки:
Не туториал!


Я применил цветной дисплей на контроллере ST7789 с разрешением 240x240. Он довольно компактный и дешевый. В сети все больше появляется драйверов и портов. Например есть порт для LittlevGL [2], но на этом дисплее нет тача. Думаю его можно докупить и приклеить. Может у кого-то есть опыт? Поделитесь
Я разработал на ST7789 одну плату и она «завелась» без каких либо проблем

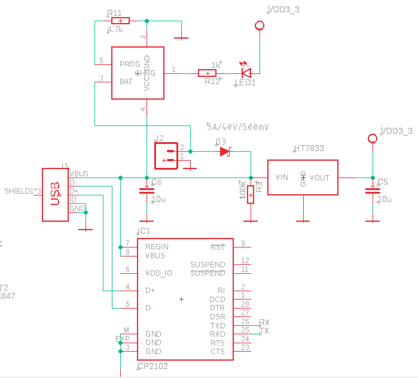
Я использовал USB-TO-UART BRIDGE [3] преобразователь CP2102. Во первых он компактный и во вторых схема подключения очень простая и почти не требуется дополнительных деталей.
Option 2: A 4.7 μF capacitor can be added if powering other devices from the on-chip regulator.
Если подключить REGIN и VBUS к питанию USB 5V то потребуется только шунтирующий конденсатор на входе. Хотя думаю может работать и без него. VDD на чипе в этом случае это выход! Я сделал ошибку и подключил его к 3.3V питания схемы и не мог понять почему у меня на питании 4.65V ?!
По ссылке в документации внизу есть варианты подключения к 3.3V питания. Но думаю совершенно не надо питать CP2102 когда нам не надо заливать или дебажить девайс

Резистор на LTC4054 устанавливает ток зарядки:

Питание осуществляется от батарей 3.7V со стабилизатором HT7833. Выходной ток 500mA. Он имеет малое ~300mV падение напряжения. LD1117-3.3 имеет «немного» больше.
Замечание про выводы VDD_SDIO. Этот пин выход питания 1.8V или 3.3V в зависимости от того в каком состоянии находится IO12 микроконтроллера при старте. 3.3V GPIO12 is 0 (default)
VDD_SDIO works as the power supply for the related IO, and also for an external device.
When VDD_SDIO operates at 1.8 V, it can be generated from ESP32’s internal LDO. The maximum currentthis LDO can offer is 40 mA, and the output voltage range is 1.65 V~2.0 V.
When the VDD_SDIO outputs 1.8 V, the value of GPIO12 should be set to 1 when the chip boots and it is recommended that users add a2 kΩ ground resistor and a 4.7 mF filter capacitor close to VDD_SDIO.
When VDD_SDIO operates at 3.3 V, it is driven directly by VDD3P3_RTC through a 6Ωresistor, therefore,there will be some voltage drop from VDD3P3_RTC.
When the VDD_SDIO outputs 3.3 V, the value of GPIO12 is 0 (default) when the chip boots and it is recommended that users add a 1mF capacitor close to VDD_SDIO
Это очень удобно если у вас flash 1.8V. Но в моем случае я забил на этот вывод и подключил мою 3V3 flash и PSRAM к общему питанию
Некоторые модули ESP32 используют VDD_SDIO поэтому на IO12 нельзя ничего вешать из перефирии при старте. Можно например повесить кнопку. В одном из моих решений я повесил на IO12 ногу SPI и модуль не стартовал. Видимо на IO12 попала единица с этого порта SPI, а нужен был 0 или наоборот. Это надо учитывать!
All together:

8MB PSRAM Upgrade Mod [4]
Support for external RAM [5]
Я использовал Small Size 2.4 GHz PCB antenna [6]. Она есть в библиотеке Eagle Autodesk и занимает небольшую площадь. Можно наверное применить CERAMIC DIELECTRIC ANTENNA но ее надо покупать, а цена PCB антенны это немного бОльшее занимаемое место. Однако керамическая антенна менее эффективна. Для проверки концепта пойдет

Antenna Design and RF Layout Guidelines [7]

В документации ESP32 Hardware Design Guidelines [8] на стр 7 дается рекомендация по реализации RF фильтра:
The output impedance of the RF pins of ESP32 (QFN 6*6) and ESP32 (QFN 5*5) are (30+j10) Ω and (35+j10) Ω, respectively
Для расчета воспользуемся Online Smith Chart Tool [9]. Основная идея попасть в центр круга при (30+j10). Однако это расчетные данные и на реальное использование параметров может повлиять толщина дорожек и текстолита, а также расположение относительно других компонентов схемы

Это не единственная схема согласования антенны. Например согласование на плате esp32-pic выполнено немного иначе:
esp32-pico-kit-v4_schematic [10]
Smith Chart and Impedance Matching [11]
Так же важно расположение антенны и свободная область вокруг нее. Как я написал ранее, в моем случае положение выбрано не оптимально. Но для первой итерации платы и проверки концепта пойдет

Вторая часть будет посвящена самой плате а третья портированию софта. Возможно все уместится в одну.
Я немного забегу вперед по порту Doom [12] от компании производителя Espressif Systems. В порте применяется ILI9341 у нас ST7789. Но поскольку инициализация и вывод буфера вынесен в отдельный файл и разбит на отдельные методы, адаптация под мой дисплей не должно вызвать большие сложности.
void IRAM_ATTR displayTask(void *arg) {
int x, i;
int idx=0;
int inProgress=0;
static uint16_t *dmamem[NO_SIM_TRANS];
spi_transaction_t trans[NO_SIM_TRANS];
spi_transaction_t *rtrans;
esp_err_t ret;
spi_bus_config_t buscfg={
.miso_io_num=-1,
.mosi_io_num=PIN_NUM_MOSI,
.sclk_io_num=PIN_NUM_CLK,
.quadwp_io_num=-1,
.quadhd_io_num=-1,
.max_transfer_sz=(MEM_PER_TRANS*2)+16
};
spi_device_interface_config_t devcfg={
.clock_speed_hz=26000000, //Clock out at 26 MHz. Yes, that's heavily overclocked.
.mode=0, //SPI mode 0
.spics_io_num=PIN_NUM_CS, //CS pin
.queue_size=NO_SIM_TRANS, //We want to be able to queue this many transfers
.pre_cb=ili_spi_pre_transfer_callback, //Specify pre-transfer callback to handle D/C line
};
printf("*** Display task starting.n");
//Initialize the SPI bus
ret=spi_bus_initialize(HSPI_HOST, &buscfg, 1);
assert(ret==ESP_OK);
//Attach the LCD to the SPI bus
ret=spi_bus_add_device(HSPI_HOST, &devcfg, &spi);
assert(ret==ESP_OK);
//Initialize the LCD
ili_init(spi);
//We're going to do a fair few transfers in parallel. Set them all up.
for (x=0; x<NO_SIM_TRANS; x++) {
dmamem[x]=pvPortMallocCaps(MEM_PER_TRANS*2, MALLOC_CAP_DMA);
assert(dmamem[x]);
memset(&trans[x], 0, sizeof(spi_transaction_t));
trans[x].length=MEM_PER_TRANS*2;
trans[x].user=(void*)1;
trans[x].tx_buffer=&dmamem[x];
}
xSemaphoreGive(dispDoneSem);
while(1) {
xSemaphoreTake(dispSem, portMAX_DELAY);
// printf("Display task: frame.n");
#ifndef DOUBLE_BUFFER
uint8_t *myData=(uint8_t*)currFbPtr;
#endif
send_header_start(spi, 0, 0, 320, 240);
send_header_cleanup(spi);
for (x=0; x<320*240; x+=MEM_PER_TRANS) {
#ifdef DOUBLE_BUFFER
for (i=0; i<MEM_PER_TRANS; i+=4) {
uint32_t d=currFbPtr[(x+i)/4];
dmamem[idx][i+0]=lcdpal[(d>>0)&0xff];
dmamem[idx][i+1]=lcdpal[(d>>8)&0xff];
dmamem[idx][i+2]=lcdpal[(d>>16)&0xff];
dmamem[idx][i+3]=lcdpal[(d>>24)&0xff];
}
#else
for (i=0; i<MEM_PER_TRANS; i++) {
dmamem[idx][i]=lcdpal[myData[i]];
}
myData+=MEM_PER_TRANS;
#endif
trans[idx].length=MEM_PER_TRANS*16;
trans[idx].user=(void*)1;
trans[idx].tx_buffer=dmamem[idx];
ret=spi_device_queue_trans(spi, &trans[idx], portMAX_DELAY);
assert(ret==ESP_OK);
idx++;
if (idx>=NO_SIM_TRANS) idx=0;
if (inProgress==NO_SIM_TRANS-1) {
ret=spi_device_get_trans_result(spi, &rtrans, portMAX_DELAY);
assert(ret==ESP_OK);
} else {
inProgress++;
}
}
#ifndef DOUBLE_BUFFER
xSemaphoreGive(dispDoneSem);
#endif
while(inProgress) {
ret=spi_device_get_trans_result(spi, &rtrans, portMAX_DELAY);
assert(ret==ESP_OK);
inProgress--;
}
}
}
Заказ на плату отправлен на фабрику Jlcpcb.
Челендж запущен!
Автор: Andreev Dmitry
Источник [13]
Сайт-источник PVSM.RU: https://www.pvsm.ru
Путь до страницы источника: https://www.pvsm.ru/programmirovanie-mikrokontrollerov/351261
Ссылки в тексте:
[1] ESP32-PICO-D4: https://www.espressif.com/sites/default/files/documentation/esp32-pico-d4_datasheet_en.pdf
[2] LittlevGL: https://github.com/littlevgl/lv_port_esp32
[3] USB-TO-UART BRIDGE: https://www.silabs.com/documents/public/data-sheets/CP2102-9.pdf
[4] 8MB PSRAM Upgrade Mod: http://blog.pagefault-limited.co.uk/lolin32-lite-esp32-8mb-psram-upgrade-mod
[5] Support for external RAM: https://docs.espressif.com/projects/esp-idf/en/latest/esp32/api-guides/external-ram.html
[6] Small Size 2.4 GHz PCB antenna: http://www.ti.com/lit/an/swra117d/swra117d.pdf
[7] Antenna Design and RF Layout Guidelines: https://www.cypress.com/file/136236/download
[8] ESP32 Hardware Design Guidelines: https://www.espressif.com/sites/default/files/documentation/esp32_hardware_design_guidelines_en.pdf
[9] Online Smith Chart Tool: https://www.will-kelsey.com/smith_chart/
[10] esp32-pico-kit-v4_schematic: https://dl.espressif.com/dl/schematics/esp32-pico-kit-v4_schematic.pdf
[11] Smith Chart and Impedance Matching: https://nptel.ac.in/content/storage2/nptel_data3/html/mhrd/ict/text/108101112/lec13.pdf
[12] Doom: https://github.com/espressif/esp32-doom
[13] Источник: https://habr.com/ru/post/494748/?utm_source=habrahabr&utm_medium=rss&utm_campaign=494748
Нажмите здесь для печати.