- PVSM.RU - https://www.pvsm.ru -

Надо просто вспомнить молодость и корпуса, собранные пайкой из того же материала, что и платы. Нет ничего нового под солнцем.
В общем-то, автор переработал свою же разработку [1] — «64-битную» консоль, добавив к ней корпус. 64 бита в данном случае — не ширина шины данных, а объём видеопамяти. Автор вообще любит каламбуры, так, в новой консоли под классическим «Insert coin» подразумевается «Insert coin cell».
Устройство выполнено на микроконтроллере ATmega328. Восемь игр взяты здесь [2], здесь [3] и здесь [4]. Результат переработки выложен сюда [5]. Там всё: и схема, и плата, и ПО. Вообще, этот проект понравился мне давно, но не было файлов для повторения (они появились 4 дня назад), потому и медлил с переводом.
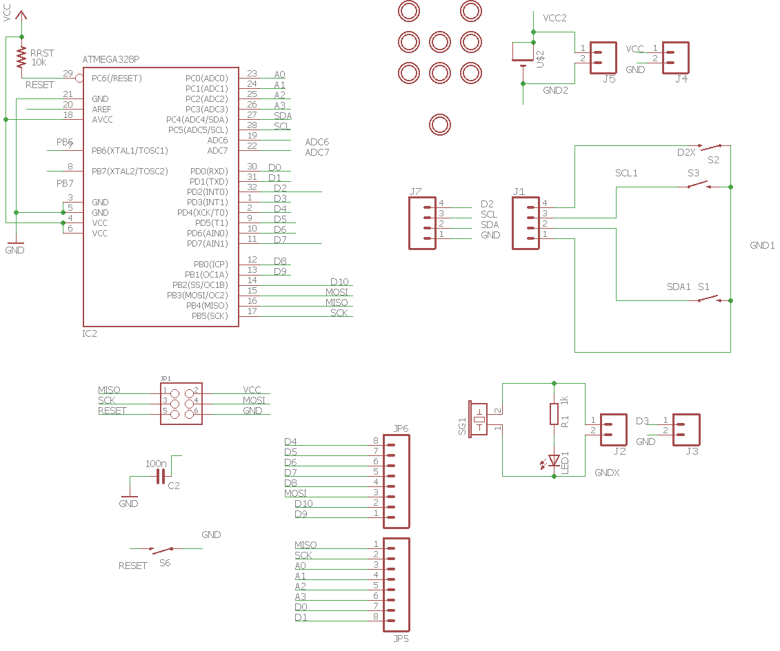
Не хватало только схемы в PNG. Попросил автора, и теперь на GitHub есть и она. Такая схема поможет при желании собрать то же самое даже на макетке (ATmega328P бывает и в DIP):

Но при сборке на макетке стенки корпуса придётся изготавливать также вручную, чертежом с размерами при этом послужит ещё один PNG-файл. В этом случае соединять стенки можно не только пайкой, но и термоклеем, поэтому фольгированный материал не обязателен.

Платы автор заказал в DirtyPCBs, выбрав размеры 100х100мм, толщину 1,2 мм. Получилось дорого, но другой производитель, позиционирующий себя как «дешёвый», запросил за платы повышенной сложности ещё больше.
К управлению тремя кнопками привыкнуть непросто, но можно:
Автор: tormozedison
Источник [6]
Сайт-источник PVSM.RU: https://www.pvsm.ru
Путь до страницы источника: https://www.pvsm.ru/diy/317293
Ссылки в тексте:
[1] свою же разработку: https://hackaday.io/project/12310-diy-led-8x8-matrix-game-console-64bit
[2] здесь: https://github.com/MarginallyClever/ArduinoStarterKit
[3] здесь: https://github.com/brnunes/Arduino-Doodle-Jump
[4] здесь: http://letsmakerobots.com/node/44115
[5] сюда: https://github.com/bobricius/Ledcade
[6] Источник: https://habr.com/ru/post/451298/?utm_campaign=451298
Нажмите здесь для печати.