- PVSM.RU - https://www.pvsm.ru -
AAA (Authentication Authorization and Accounting) — система аутентификации авторизации и учета событий, встроенная в операционную систему Cisco IOS, служит для предоставления пользователям безопасного удаленного доступа к сетевому оборудованию Cisco. Она предлагает различные методы идентификации пользователя, авторизации, а также сбора и отправки информации на сервер.
Однако мало того, что ааа по умолчанию выключена; конфигурация этой системы — дело довольно запутанное. Недочеты в конфигурации могут привести либо к нестабильному, небезопасному подключению, либо к отсутствию какого-либо соединения в принципе. В данной статье мы подробно разберем схему настройки аутентификации при помощи aaa.
В общем виде схема аутентификации выглядит так:
Рис. 1. Схема аутентификации (по клику открывается в полном размере)
Рис. 2. Схема аутентификации (продолжение, по клику открывается в полном размере)
Схема разделена на две части не случайно: в первой описывается основной путь прохождения от управляющих линий (vty или con) до методов аутентификации, во второй — сами способы аутентификации.
Но обо всем по порядку.
В данном случае речь идет о правой части схемы (см. рис. 1).

Рис. 3. Схема аутентификации без aaa new-model
Как уже было сказано, по умолчанию сервис aaa new-model выключен. Подключение к устройству может быть выполнено либо физически, путем подключения через консольный порт (line console 0) без ввода каких-либо учетных данных, либо через протокол TELNET (line vty). Причем в последнем случае, даже если задать IP-адрес на Cisco, получить доступ к устройству не получится ввиду отсутствия пароля (способ аутентификации “line”, см. рис. 3). Если пароль на линии vty задан, то устройство потребует от вас только ввести пароль, что существенно снижает безопасность подключения, так как для входа не требуется вводить логин; впрочем, тут все, конечно, зависит также от сложности пароля, который вы настроили.
При выполнении команды “login local” устройство, установив соединение, будет требовать ввести логин и пароль для входа.
Итак: в случае отсутствия aaa new-model максимум, которого вы можете требовать от Cisco IOS, — это использование пароля (способ аутентификации “line”) и использование логина и пароля из локальной базы данных (способ аутентификации “local”).

Рис. 4. Способы аутентификации без aaa new-model
Преимущество конфигурации aaa в том, что она содержит множество методов аутентификации (в отличие от предыдущего случая). Включение aaa происходит путем добавления команды aaa new-model в режиме глобальной конфигурации. Далее предстоит выбор методов аутентификации. Все методы организуются в списки, которым присваивается либо значение default, либо конкретное имя списка (list-name). Таким образом, на разные типы линий (aux, vty, con...) можно «повесить» разные методы аутентификации, разграничив доступ между пользователями.
Пример настройки aaa new-model и списков аутентификации:
Router(config)#aaa new-model
Router(config)#aaa authentication login {default | list-name} method1 [method2…]
Router(config)#line {vty | aux | con…} line-numbers
Router(config-line)#login authentication {default | list-name}
Как было сказано ранее, методов аутентификации в aaa довольно много. Попробуем перечислить наиболее распространенные:
• Local — база данных логинов и паролей храниться на самом сетевом устройстве. Требует username {password | secret}.
• Local-case — тот же самый метод, что и local, но чувствительный к регистру при ввде логина.
• Enable — для аутентификации требуется enable{password | secret}.
• Line — для аутентификации требуется пароль line (см. рис. 4 способ аутентификации “line”).
• None — аутентификация не требуется, доступ к устройству прдоставляется без ввода логина и пароля.
• Group {tacacs+ | radius} — подключение серверов с установленным Tacacs+ (http://www.cisco.com/en/US/docs/ios/12_2/security/configuration/guide/scftplus.html#wp1000899 [3]) или Radius (http://www.cisco.com/en/US/docs/ios/12_2/security/configuration/guide/scfrad.html#wp1000902 [4])для расширения возможностей конфигурации aaa.
• Group {group-name} — позволяет настроить группу серверов с установленным Tacacs+ или Radius или настроить частный сервер группы.
Наиболее интересным методом аутентификации является group: он довольно часто встречается в средних и крупных компаниях.
Ниже представлен пример настройки метода group, который обязательно должен реализовываться в совокупности со списками аутентификации.
Пример добавления группы серверов и частного сервера Radius:
Router(config)#aaa authentication login default group servradius1
Router(config)#aaa group server radius servradius1
Router(config-sg-radius)#server 192.168.1.1
Router(config-sg-radius)#server 192.168.1.2
Router(config-sg-radius)#server 192.168.1.3
Router(config-sg-radius)#server-private 192.168.1.10
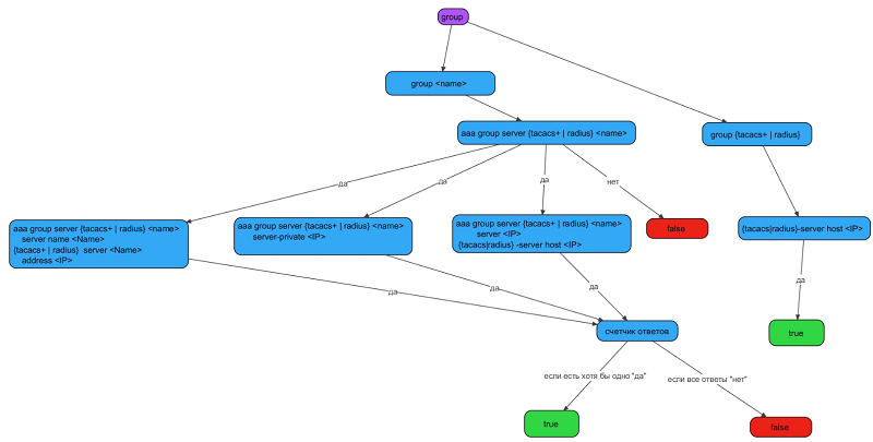
На этом примере видно, что настроены три Radius-сервера. Но возникает вопрос: как они будут работать? Первое, что приходит в голову: скорее всего, они будут работать по очереди: при недоступности 192.168.1.1 идет обращение к 192.168.1.2 и т. д. Но это не так. В данном примере допущена ошибка: 192.168.1.1, 192.168.1.2, 192.168.1.3 настроены некорректно, а поэтому в аутентификации использоваться не будут. В данной конфигурации не хватает команды Router(config)#radius-server host для каждого из серверов. Более подробное описание настроек можно найти на ресурсах вендора (например: http://www.cisco.com/en/US/docs/ios/12_2/security/configuration/guide/scfrad.html [5]). Схематично это можно представить следующим образом:
Рис. 5. Настройка аутентификации для метода group
Вот, собственно, и вся информация, которая поможет вам успешно настроить аутентификацию на вашем сетевом устройстве. Следуйте схеме, и если ваши настройки привели к “true”, значит будет счастье, а если к “false” — посмотрите на конфигурацию внимательно: возможно, где-то допущена ошибка или доступ к устройству возможен без ввода логина и пароля (способ аутентификации “none”). Надеюсь, статья оказалась полезной и помогла вам разобраться в нюансах конфигурации aaa.
Мы же, в свою очередь, всегда стараемся автоматизировать такие сложные проверки. Как пример — результат проверки MaxPatrol [7]относительно службы ААА:

Рис. 6. Статус требования

Рис. 7. Результаты требования относительно службы ААА
Автор: Максим Хабрат, исследовательский центр Positive Research
Автор: ptsecurity
Источник [8]
Сайт-источник PVSM.RU: https://www.pvsm.ru
Путь до страницы источника: https://www.pvsm.ru/avtorizatsiya/42642
Ссылки в тексте:
[1] Image: http://habrastorage.org/storage3/d1a/f92/e9c/d1af92e9c247f1e9e62cb77c39d8f6a2.jpg
[2] Image: http://habrastorage.org/storage3/268/7d5/94f/2687d594f84986cf897a3809beb14974.jpg
[3] http://www.cisco.com/en/US/docs/ios/12_2/security/configuration/guide/scftplus.html#wp1000899: http://www.cisco.com/en/US/docs/ios/12_2/security/configuration/guide/scftplus.html#wp1000899
[4] http://www.cisco.com/en/US/docs/ios/12_2/security/configuration/guide/scfrad.html#wp1000902: http://www.cisco.com/en/US/docs/ios/12_2/security/configuration/guide/scfrad.html#wp1000902
[5] http://www.cisco.com/en/US/docs/ios/12_2/security/configuration/guide/scfrad.html: http://www.cisco.com/en/US/docs/ios/12_2/security/configuration/guide/scfrad.html
[6] Image: http://habrastorage.org/storage3/44b/846/b60/44b846b60d9613abe52f3fb33242114f.png
[7] MaxPatrol : http://www.ptsecurity.ru/maxpatrol/kf/
[8] Источник: http://habrahabr.ru/post/192668/
Нажмите здесь для печати.